熊猫2528彩电主电路板接通电源后待机指示灯亮但闪烁,不能二次开机

2007-06-19 00:02:14  阅读 574 次 评论 0 条
摘要:

用60W灯泡作假负载,发现灯泡一亮一灭。由于万用表指针的惰性,测得主电压在40V-90V间波动,实际上输出电压在0V-90V间跳变,开关电源处于振荡和停振间。据同行称,电源部分的元件都检查过,负载也无短路现象,开关变

用60W灯泡作假负载,发现灯泡一亮一灭。由于万用表指针的惰性,测得主电压在40V-90V间波动,实际上输出电压在0V-90V间跳变,开关电源处于振荡和停振间。据同行称,电源部分的元件都检查过,负载也无短路现象,开关变压器、TEA2261也代换过,仍不能排除故障。

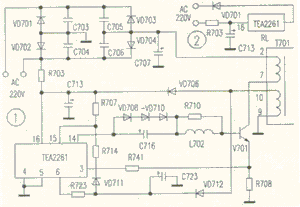
该电源为他激式开关电源,振荡、比较、取样、激励由TA2261完成,见图1。 熊猫2528彩电主电路板接通电源后待机指示灯亮但闪烁,不能二次开机 第1张 接通电源后,市电经启动电阻R703限流、C713滤波后作为启动电压加到IC电源端⒃脚,同时经限流电阻R707加到IC⒂脚,为IC内部激励电路提供电源。因该启动电路元明显的整流器件,有些人会误认为加到IC⒃脚的电压是交流电。其实不然,只要反TEA2261等效为一个负载RL,便可清楚地看出:市电经启动电阻R703→负载TEA2261→VD701半波整流,其等效电路见图2。因此,加在IC⒃脚的电压是经VD701半波整流、R703限流、C713滤波后供给。电路是起振后,从IC⒁脚输出的激励脉冲经C716-L702加到开关管辖 VD701 bA极,开关管开始工作。开关变压器⑨-⑩脚绕组感应的电压一路由VD706整流、C713滤波后作为TEA2261的工作电源。因R703阴值较大(24kΩ),提供的电流不能长时间维持IC的正常工作;另一路由VD712整流、C723滤波后作为取样电压由⑥脚送至IC内部。开关管V701 e极电阻R708为过流检测电阻,流过开关管e极的电流在该电阻上的压降经反馈检测电阻R741加到IC③脚,该脚为过流检测输入端。因开关电源能启动,应重点检查以下方面:(1)过流检测电路;(2)VD706整流、C713滤波的正反馈电路;(3)VD712整流、C723滤波的正取样电路。

以对上述部位检查后,未发现明显损坏的器件,决定用代换法检修。当代换VD706 RGP 10G 后,该机恢复正常。把换下的VD706和正常的RGP 系列二极管对检测时发现:用Rx10k、Rx1k挡对其正反向电阻测量时,和正常元件相比看不出差异;当用Rx1挡进行测量时发现VD706正向阴阻值约为100Ω且不稳定,而正常二极管的正向阻值在20Ω左右(MF47型万用表),可判断原二极管确已损坏。

后来得知,我那位同行在用万用表检测时,只用Rx10k挡对其进行测量,重视被测二极管有无反向漏电情况,而忽视了正向特性。因VD706正向阻值增大,该反馈电路不可能有效地为IC提供电压,而经启动电阻R703提供的电流又不能长时间维持IC的正常工作,导致电源在振荡、停振之间变化,因而出现上述现象。因此,用指针式万用表对二极管判断进,不论硅管还是锗管,正向电阻值用Rx1挡测量时,其阻值在20Ω左右;反向电阻硅管用Rx10k挡,锗管Rx1k挡,其阻值为无穷大。

版权声明:本文为转载文章,版权归原作者所有,欢迎分享本文,转载请保留出处!