熊猫2120型彩电 伴音正常,但图像轻微上下抖动。调节帧频电位器图像能短时稳定。但几分钟或换台后故障重现

2007-06-19 00:00:44  阅读 600 次 评论 0 条
摘要:

从故障现象初步判断场振荡电路基本正常,故障可能在场锯齿波形成电路或场同步分离电路。查锯齿波形成电容C503正常,测N801(DBL2003)28脚外接场同步分离电路元件也无异常。用替换法代换包括N501、N801在

    从故障现象初步判断场振荡电路基本正常,故障可能在场锯齿波形成电路或场同步分离电路。查锯齿波形成电容C503正常,测N801(DBL2003)28脚外接场同步分离电路元件也无异常。用替换法代换包括N501、N801在内的几乎所有与场有关元件,故障仍未排除。

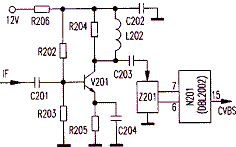
  仔细观察故障现象,发现图像抖动很有规律,即每隔1秒钟左右发生一次抖动,且上下抖动的同时伴随图像水平方向轻微扭曲,故怀疑与复合同步信号有关。测 N80139脚电压,发现图像抖动时该脚电压亦随之在3.4V~3.56V之间波动。继续顺查至预中放 V201(部分电路见附图),发现V 201c 极电压在8.3V~8.5V间波动,而b极1.14V、e极0.38V基本不变,怀疑V201性能不良或其外围元件漏电、接触不良。经检测V201(C1906)性能不良。由于无原型号管,试用国产管3DG79B代换,故障排除。 熊猫2120型彩电 伴音正常,但图像轻微上下抖动。调节帧频电位器图像能短时稳定。但几分钟或换台后故障重现 第1张

 

    小结:由于预中放管V201性能不良,造成脉冲干扰而出现本例特殊故障,既不同于常见的场不同步故障,又不同于场锯齿波形成电路异常的故障。因为前者会使整个图像上下翻跳,而后者不会造成图像水平方向扭曲,检修时应加以注意。

版权声明:本文为转载文章,版权归原作者所有,欢迎分享本文,转载请保留出处!