熊猫C54LIA刚开机时图像、伴音正常,约20秒钟后光栅消失但伴音正常。光栅消失前瞬间先收缩成一条水平亮线,尔后无光栅。关机片刻后再开机。20秒钟左右故障重现;若关机后马上开机。则故障出现的时间缩短

2007-06-19 00:00:44  阅读 516 次 评论 0 条
摘要:

该机主电路采用夏普NC-2T机心,属TA两片机电路。该电路的供电结构为:视放输出级(180V)和显像管所需的灯丝电压、加速极、聚焦极电压以及阳极高压由行输出级二次供电,整机小信号电路和场输出电路的供电则全部由开关电

    该机主电路采用夏普NC-2T机心,属TA两片机电路。该电路的供电结构为:视放输出级(180V)和显像管所需的灯丝电压、加速极、聚焦极电压以及阳极高压由行输出级二次供电,整机小信号电路和场输出电路的供电则全部由开关电源直接提供。采用此类供电方案的电视机,在出现X射线保护而使行扫描停止工作后,除显像管无光栅外,小信号电路依然可正常工作,因此,伴音仍然正常。针对本机电路特点,怀疑故障属X射线保护。

    测量显像管灯丝电压在故障出现后消失,说明行扫描停止工作。监测解码块IC801(TA7698AP)x射线保护端30脚电压,刚开机时为0V,十几秒钟后逐渐上升,光栅消失后为1.5V,证实确系X射线保护功能启动。

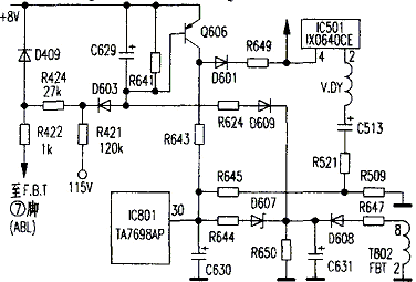
    该机X射线保护电路见附图。其中 R644、D609支路为高压过压保护:行输出变压器T802(②-⑧绕组输出电压除了为显像管灯丝供电外,还经D608整流、 C 63l 滤波后取得直流电压。正常工作时该直流电压低于D607的反向击穿电压, D007不导通;当行输出变压器输出电压升高时,其②-⑧绕组的输出电压相应升高,C631上的电压也随着升高。当 C631上的电压超过D607的反向击穿电压时,D607导通,IC80130脚电压上升,其32脚输出的行扫描信号被关闭,行扫描电路停止工作。之后,T802②-⑧绕组输出电压消失,C631正端电压下降,经 D609、R642将Q606 b极电位下拉,引起 Q606导通,其c极电压上升,使IC80130脚保持高电平,实现保护状态的自锁。当行扫描电路出现异常而使行输出级输出电压下降时,C631正端电压也会相应降低,在该电压低于Q606的b极电压时,也会触发保护电路启动。

    R645支路为场输出级故障保护:正常工作时R509两端电压较低,当C513严重漏电或短路时,R509上电压上升,触发保护电路启动。

    Q606 b极的D603支路为显像管电子束电流限制保护:正常工作时D603负端电压高于正端,当显像管束电流增大时,行变ABL端电压下降,引起D603负端电压下降,当束电流超过设定值时, Q606导通,保护电路启动。

    由于故障出现前瞬间曾有水平一条亮线出现,故怀疑场扫描电路故障引起保护。先监测R509两端电压,故障出现前后始终接近0V,说明不是场保护引起;接着监测C631正端电压,开机后为15V,无明显变化,直到故障出现后该电压才下降,说明T802②-⑧绕组输出电压正常;监测Q 606 c 极电压。刚开机时为0V,随后慢慢上升,升至约4V时故障出现,故障出现后快速上升至近8V。表明故障由Q606导通而引起。

    Q606 b极有D609和D603两条支路。此前已查明D609支路(即C631正端)电压正常,因此监测D603负端电压。刚开机时该处电压为6.7V,然后慢慢下降,至约6.4V时故障出现。测 R424与R422相接处电压,刚开机时6V,然后逐渐下降,至2V时故障出现。查115V电压正常。按R424与R422连处的实测电压进行计算,R424与R421分压处(即D603)负端)电压应为26V。

    实测D603负端电压仅为6.7V,显然过低。怀疑R421阻值增大或开路,拆下测量证实已开路。熊猫C54LIA刚开机时图像、伴音正常,约20秒钟后光栅消失但伴音正常。光栅消失前瞬间先收缩成一条水平亮线,尔后无光栅。关机片刻后再开机。20秒钟左右故障重现;若关机后马上开机。则故障出现的时间缩短 第1张

    更换R421后故障排除。此时测量 R424与R421分压处电压,随图像内容的改变在26V~23V之间变化。

    为什么该机在X射线保护电路启动瞬间会出现水平一条亮线呢?这与 Q 606 c 极至IC501④脚之间连接着的 D601与R649有关。由于IC501的工作电压由开关电源提供,在X射线保护电路启动后,行扫描电路虽然已停止工作,但场扫描电路的工作并未停止。因此。利用 Q 606c 极的高电压经D 60l 、R649引至IC501④脚,以使 IC501停止工作。由于显像管阳极残存高压的放电作用,在光栅消失之前可看到瞬间出现的水平亮线。若对该电路结构不了解,便容易误以为故障是由场扫描电路所引起。

版权声明:本文为转载文章,版权归原作者所有,欢迎分享本文,转载请保留出处!