采用HSL60D-12M7 110-I电源板的液晶电视黑屏故障分析

2022-03-12 17:43:54  阅读 916 次 评论 0 条
摘要:

长虹UD49C6000D、UD49C6000iD(LJM2).UD49C6080iD、UD55C6080iD等型液晶彩电配用有HSL60D-12M7 110-I 二合一电源组件,实修中发现,这些型号的液晶

       长虹UD49C6000D、UD49C6000iD(LJM2).UD49C6080iD、UD55C6080iD等型液晶彩电配用有HSL60D-12M7 110-I 二合一电源组件,实修中发现,这些型号的液晶彩电容易出现不定时黑屏故障,现将故障原因与解决办法总结如下,供同行参考。

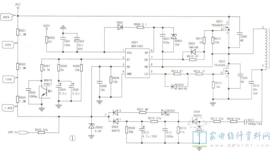
1.背光驱动电压(LED+)的形成电路异常引起保护

       此种情况的具体表现为:二次开机后+12.3V、24VA输出电压正常,但LED+背光供电在开机瞬间较高,然后迅速下降(正常值约为63.5V)。该二合一电源使用半桥PWM控制器NCP1393(U501)形成LED+电压,如图1所示。U501①脚是供电端,该脚电压在未启动时约为13.8V,启动后电压约为11V。当测得⑧脚电压为205V (未启动时约为14.2V)、⑤脚电压为4.78V时,即可判定IC已启动。

采用HSL60D-12M7 110-I电源板的液晶电视黑屏故障分析 第1张

      该电源组件背光驱动电路出现不起振、自动停振的原因大都是U501③脚电压异常所致。U501③脚是闭锁检测端,当该脚电压超过2V或低于1V时,芯片将进入过压锁闭或掉电/欠压锁闭状态,芯片停振。实修时,先将万用表红表笔与U501③脚相接,然后通电二次开机,观察电压读数,正常电压应由3.8V降到1.8V,若电压一直高于1.8V,则说明R501~R503有漏电现象,或交直流反馈检测隔离电容C511(1000pF/1kV )所在支路异常。

      提示:图1中标注有R501~R503的检测电压正常值,若实测值偏高正常值较多,则先拆下R501~R503,清除印制板上和电阻下面的红胶,然后将电阻翻转一面进行焊接;若仍不能排除故障,则检查C511及其支路,最后更换U501。在焊接U501前,同样需将IC下方的红胶清理干净。

2.背光驱动电流(LED-)的控制电路异常引起保护

      此种情况的具体表现为二次开机后+12.3V、24Va输出电压正常,LED+背光供电为正常的63.5V ,但背光不亮或瞬间亮一下。 这时需检测灯串负端的驱动控制电路。该电源组件采用U702(CAT4026)对12路LED灯串进行电流控制,导致背光保护的原因主要有以下两点:

(1)CAT4026①脚(oCA)是背光开路检测端,正常电压约为0.47V(测试时会导致芯片保护)。当该脚电压超过一定值时,芯片进入保护状态。若背光开路,LED+电压会升高,R720两端电压升高,导致芯片保护。提示:在遇不确定性因素导致电源组件保护时,可除去分压电阻R718.R719下面的红胶,并翻转一面焊接,

(2)CAT4026⑦脚(sSCA)是灯串短路检测端,当该脚电压超过一定值时 ,芯片会进入保护状态。该脚外围稳压二极管型号为ZD701,早期安装的是6.8V稳压二极管,后期为了提高检测灵敏度,安装的是普通二极管1N4148(反向装入)。

      实修时,可将1N4148更换为5.5V~7.2V稳压二极实修时,若怀疑灯串短路保护,可断开电阻R717,再拔掉主板与T-CON板之间的上屏线后通电,若背光亮,则测量各路LED-的电压,正常时LED-电压约为6V~8V。若某一路LED-电压不正常,则说明该路LED灯串存在故障。

3.二次开机时+12.3V、24Va电压下跌

        CAT4026①脚(oCA) 检测到灯串开路(LED+电压升高)后,会从⑨脚输出低电平的错误指示信号;四脚( SCA )检测到灯串短路后,会从D脚输出低电平的错误指示信号。这两路信号短接在一起形成FLT信号,若该信号为低电平,则三极管Q706导通,输出高电平的oVP信号,送往过压保护电路,如图2所示。这时Q405及光耦N302导通,主电源芯片U402(NCP1271A)停止工作,从而出现二次开机后+12.3V、24Va电压下跌的故障现象。

采用HSL60D-12M7 110-I电源板的液晶电视黑屏故障分析 第2张

      修复后组件老化测试方法:该电源组件PCB上LED+标注为65V, 带屏模组灯串时电压为63.5V左右,总共带有12路LED灯串,每一路电流为110mA。老化时,可将电源组件上12路灯串LED-端短接到一起,在LED+端与LED-端间接入功率不小于100W、 阻值为472~5102的负载进行老化。

版权声明:本文为转载文章,版权归原作者所有,欢迎分享本文,转载请保留出处!