长虹D2526A型彩电开机呈现无图、无声、无光现象,电源指示灯也不亮。

2007-06-03 19:22:07  阅读 634 次 评论 0 条
摘要:

打开机壳,发现电源3.15A保险管内部烧黑,保险丝熔断,说明电源部分有严重短路故障。如附图所示,分别用开路法检查电容C809、压敏电阻V804、电源开关管V806,查得V806(图标为2SC4745,实物为C470

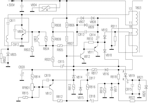
    打开机壳,发现电源3.15A保险管内部烧黑,保险丝熔断,说明电源部分有严重短路故障。如附图所示,分别用开路法检查电容C809、压敏电阻V804、电源开关管V806,查得V806(图标为2SC4745,实物为C4706)已击穿短路,考虑到V806击穿短路有一定原因,据经验怀疑靠近大功率电阻R811的电容C814(47μF/50V)有问题,但拆下检查正常。仔细观察,发现R811(22Ω/3W)一端焊点存在裂纹,以为这是故障根源所在,将其重新焊牢后更换调整管V806及3.15A保险管,并将C814换新,开机监测+B(+130V主电源电压)两端电压,还未来得及看清万用表指针摆动的位置,保险管又烧了,V806再次击穿。看来引起V806击穿的直接原因还未找到。仔细分析,电源调整管在开机瞬间就击穿,必须重点检查与开关变压器T803正反馈绕组、取样绕组相连的部分电路,查正反馈电路V807、V808、V809、C813等元件均正常,当查到与取样绕组相连的二极管V816(2CZ5295G)时,终于发现该二极管反向漏电严重,由此引起V806瞬间过压击穿。用现有的快恢复二极管RG2A代换V816,用正品C4706换下已损的V806,装上3.15A新保险管,监测+B电压和行电流,测得主电源电压+130V正常,无信号呈蓝屏时行电流为300mA,故障排除。
  分析V816损坏的原因,在于它底面紧贴主板而顶面靠近大功率电阻R811,工作于热环境条件下,由于长期受烘烤而变质。笔者用体积稍大的二极管RG2A代替,并将其引脚抬高并与R811水平方向隔开一定距离,这样处理后,故障彻底排除。
长虹D2526A型彩电开机呈现无图、无声、无光现象,电源指示灯也不亮。 第1张
版权声明:本文为转载文章,版权归原作者所有,欢迎分享本文,转载请保留出处!