三洋50CE1120液晶电视开机三无的故障维修

2022-05-01 18:54:11  阅读 792 次 评论 0 条
摘要:

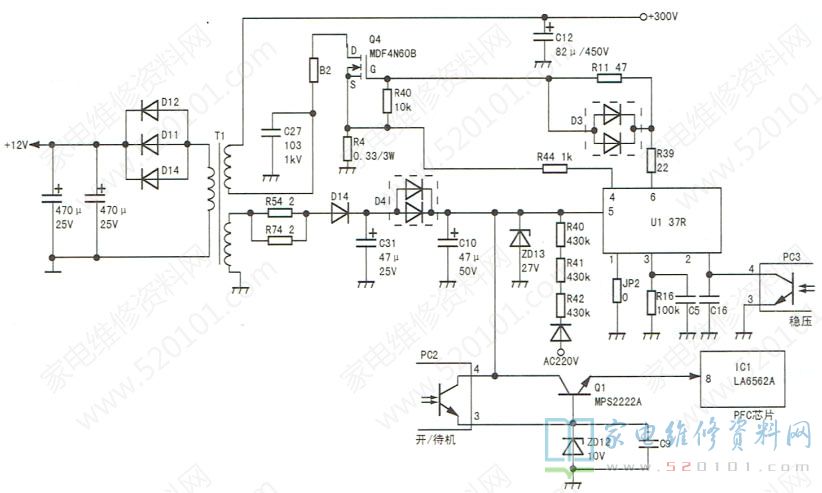
接修一台三洋50CE1120液晶电视,在正常收看中突然三无。拆机检查,发现电源板上多只元件烧坏,且保险管F1已熔断,为方便检修,特实绘出相关电路,如图1所示。在路检测,发现开关管Q4击穿,C27、U1、D

      接修一台三洋50CE1120液晶电视,在正常收看中突然三无。拆机检查,发现电源板上多只元件烧坏,且保险管F1已熔断,为方便检修,特实绘出相关电路,如图1所示。在路检测,发现开关管Q4击穿,C27、U1、D3、R4、R39、R44JP2等元件炸裂;测得PFC芯片供电控制管Q1的e、c极正反向电阻均为1 5k,b、c极正反向电阻均为0.6k,明显异常。将上述损坏件全部换新后试机,保险管F1仍熔断。再次检测,发现PFC电路中的开关管Q2击穿,将其换新后试机,故障排除。

三洋50CE1120液晶电视开机三无的故障维修 第1张

版权声明:本文为转载文章,版权归原作者所有,欢迎分享本文,转载请保留出处!