原理介绍:
奇美CHIMEI 27寸和30寸液晶屏背光板电路结构基本相同,它们分别驱动14支和16支CCFL灯管,其背光板输出插座分别有7个和8个,对应的变压器分别是7个和8个,每个变压器驱动两支灯管。而27/30寸背光板的输入插座完全一样,向背光板提供24V电源、背光控制电平和亮度调节PWM信号。
一、背光板IC介绍
1、OZ960(U15)背光控制
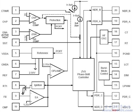
OZ960是O2Micro公司的一片专用于背光控制的高效率DC-AC转换IC,具有很宽的输入电压范围,其亮度控制可用一个模拟的电压或低频的脉冲宽度调制(PWM)信号控制。OZ960采用20脚SSOP封装。
①、方框图 
②、脚位功能及电压
③、关键脚位描述
2脚OVP(Over Voltage Protection)过压保护
该脚的取样信号是从变压器的输出送来的电压信号,IC内部设置的极限电平是2V,当取样电压达到这个极限电平时,IC内部OVP运放输出翻转,保护电路起动,4个输出激励端停止输出激励脉冲,灯管熄灭,同时,7脚也没有2.5V的基准电压输出,整个IC不工作。
3脚ENA(Enable)点灯使能端
该脚是IC运行与否的使能端,或者说是灯管点亮的控制端。临界电平设置于1.5V,当该脚输入电平高于1.5V时,IC开始运行,灯管点亮,当该脚输入电平低于1.5V时,IC停止工作,灯管熄灭。
7脚REF(Reference)基准电压
该脚是由5脚电源端经内部稳压后输出的一个2.5V基准电压,供IC内部和外部电路工作,IC保护时该脚没有输出。
9脚FB(Feed-back)输出电流反馈信号输入端(过流保护)
临界电平设置于1.25V,当输出电流过大,通过电流取样电路,向该脚反馈一个电压信号,低于1.25V时,内部EA运放输出翻转,起动保护电路工作,IC停止输出,灯管熄灭。
17/18脚RT/CT振荡电阻和电容。
该两脚内部是背光振荡电路,振荡频率由这两脚的电阻电容决定,运行频率f由下式决定:
2、LM339(U10)四电压比较器
U10四电压比较器是用来对输出变压器T5-T8电流取样信号的电压比较,⑴⑵⒁脚三个运放输出电平均连接到OZ960的9脚FB输入,作为对输出变压器T5-T8电流的监测和保护。
方框图如下:
②、脚位功能及电压:
3、LM393(U11/U14)双电压比较器
U11双电压比较器是用来对输出变压器T1-T4电流取样信号的电压比较,⑴⑺脚两个运放输出电平均连接到OZ960的9脚FB输入,作为对输出变压器T1-T4电流的监测和保护。
①、方框图
②、脚位功能及电压
U11
4、LM324(U15)四运算放大器
该IC主要用来对背光控制信号和亮度调节PWM信号进行电平转换。
①、方框图如下
②、脚位功能及电压
5、FDS8958A(U2-U9)双MOSFET
内置有一个N沟道MOSFET和一个P沟道MOSFET,与输出变压器组成桥式功率推挽,驱动CCFL灯管。
①、方框图如下
②、脚位功能及电压(20V供电实测)
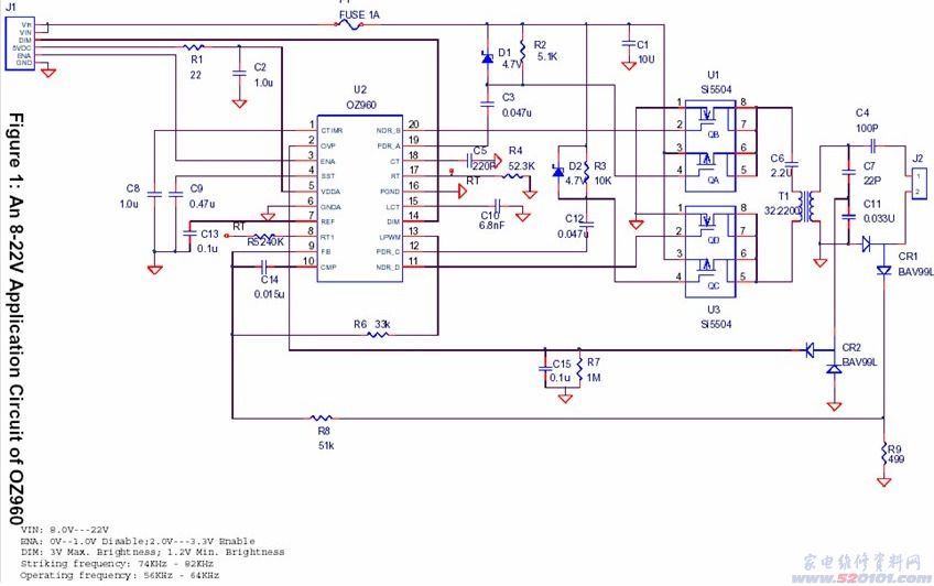
二、OZ960的典型应用电路
三、背光板的维修
需要准备的工具
示波器
能测量频率和电容容量的数字万用表
维修机架的准备
找一块灯管完好的奇美30寸旧液晶屏,再找一块ON37A的电源板,在电源板插座P802上的5V-Standby和Vcc-On之间并接一只20K电阻,并将Vcc-On引出一条线连接至背光板插座CN2的PIN12,作为背光控制信号,同时将电源板上的24V电源(实际输出20V)连接至背光板插座CN1上,电源板接通电源,8组灯管即能点亮。维修27寸背光板时只需将7组灯管接在背光板上,其余一组不接。
不点灯,炸3A保险F1~F4中的一个
四个3A的保险是串联在8个双MOSFET组成的功率推挽电路上,其中F1串联在U4和U5上,F2串联在U2和U3上,F3串联在U6和U7上,F4串联在U8和U9上。一般来讲,哪个保险熔断,肯定与其所串联的双MOSFET击穿短路有关,更换短路的双MOSFET后都能解决问题。
不点灯,3A保险完好
3A保险完好,说明与其串联的双MOSFET没有发生短路现象,故障应集中在背光控制IC(OZ960)及其外围电路上。
首先应检查OZ960的供电,如果供电正常,应检查其基准电压REF脚有无2.5V电压输出,振荡电路有无三角波的振荡信号,OZ960的四个输出脚电压是否正常,有无激励信号输出。
一般情况,不点灯现象与双MOSFET和变压器组成的功率推挽输出电路没有直接的联系,因为背光板上有8个推挽输出,不可能同时损坏,只要有一组正常,OZ960有激励脉冲输出的话,灯管都能亮一下然后保护。
开机能点亮灯管,但瞬间熄灭
这显然是属于背光保护故障。前面我们介绍了背光保护有两种,一种是过压保护,一种是过流保护。其实这两种保护起动时,其所表现的现象是有区别的,如果是过压保护,则灯管点亮后大约1秒钟左右才熄灭,而如果是过流保护,则灯管点亮后瞬间熄灭。
判断是过压保护还是过流保护,还可以通过对地短路OZ960的2脚OVP的方法来实现。2脚OVP的极限电压是2V,当该脚电压超过2V时保护,低于2V时正常,因此我们可以人为的将该脚短路到地,强制其工作,如果这时灯管点亮后不熄灭,则说明是过压保护,如果还是熄灭,则说明是过流保护。
对于过压保护,多数是由于输出电路开路引起,例如变压器、输出插座、输出电容虚焊等,也有是取样电容击穿或开路引起。对前者,我们可以将变压器、输出插座、输出电容引脚重新焊接一遍;对于后者,因为有8组这样的电路,我们可以采用对比法,用数字万用表在路测量取样电容的正反向容量,找到在路正反向容量差别较大的一组,更换相关的电容,故障即可排除。
对于过流保护,多数是由于变压器匹间短路引起负载电流过大产生。维修时我们可以分别将U10(LM339)1脚和U11(LM393)7脚外接的0欧电阻R118和R117断开,以切断过流保护电平馈至OZ960的9脚。断开R118后,灯管不再熄灭,说明是T5~T8有某个变压器短路;断开R117后,灯管不再熄灭,说明是T1~T4有某个变压器短路。T1和T2是一组,T3和T4是一组,T5和T6是一组,T7和T8是一组,每组变压器的①④脚连接在一起,分别将变压器的电流信息通过332、242等电阻网络反馈到U10和U11。同样采用对比法,测量各变压器的①或④脚电压,正常情况下,电压都在100mV左右,如果测得某偏差较大,比如大于300mV就不正常,则就是某组变压器短路,可代换之。
背光板主要用在32英寸奇美屏上,主IC采用OZ公司的OZ960G大贴片封装,还有一种小贴片封装用在小屏上,引脚功能完全一样。该背光板容易出现冷机点灯即熄,多开关几次可正常的故障,经反复试验发现在冷机时,OZ960G的2脚(OVP)电压超过2V即保护,故将2脚接地处理,观察数天正常启动。另外,将背光板U1(OZ960G)上部有一个J9.J10.焊接点焊开(经两可选电阻接OZ960G的17脚)
你说的OZ960G的2脚(OVP)电压超过2V即保护,故将2脚接地处理.那是不可以的,应该接一个10K左右的电阻..那是保护检测脚.
将OVP脚电容容量加大,使保护检测时间延长,可以解决很多背光亮一下就熄灭的症状。比如OZ960G的2脚加了一个4.7UF的就OK了.
四、维修实例
故障现象:不点灯,保险完好
故障检修:根据故障现象,基本判断故障范围在OZ960及其外围。首先测量ZO960的供电脚5脚,发现电压很低,几乎为0V,顺着5脚查看电路板,发现OZ960的供电是由开关PNP三极管Q1的集电极提供,其发射极接5V电源,而其基极通过电阻R114接到U15(LM324)的8脚,8脚正好是U15四运放中的一个运放输出脚。测Q1发射极电压5V正常,基极电压5V不正常,说明Q1截止,5V电源不能通过Q1加到OZ960,再测U15的8脚电压0.8V正常,那么问题肯定在U15的8脚至Q1基极之间的电阻R114,拆下R114测量发现开路,更换一只332的贴片电阻后开机,灯管点亮,故障排除。
故障现象:灯管点亮后瞬间熄灭
故障检修:从故障现象看,灯管点亮不到1秒钟,应该是过流保护。为证实一下,用数字万用表电流档,将OZ960的2脚对地短路,开机依然保护,证明确系过流保护。将R117断开,开机后故障不变,再将R118断开,灯管不再熄灭,说明T5~T8有问题,这时测量T5T6和T7T8的①或④脚电压,发现T5T6①④脚电压为128mV而T7T8①④脚电压为1.2V,显然偏差很大,分别代换T7和T8,当代换到T8时,测得其①④脚电压为105mV正常,恢复R118,灯管不再熄灭,故障排除。
故障现象:灯管点亮后熄灭
故障检修:从故障现象看,灯管点亮后有1秒钟的时间才熄灭,应该是过压保护。为证实一下,用数字万用表电流档,将OZ960的2脚对地短路,开机后灯管不再熄灭,证明确系过压保护。仔细查看变压器、输出插座、输出电容等未发现有虚焊现象,重新将上述元件焊一遍开机,故障依旧。关机,采用对比法,用数字万用表电容档,分别在路测量变压器5脚和8脚接的输出电容C74~C81、C113、C122、C144~C149的正反向容量,均基本相同,说明输出电容正常,再测量取样电容C19~C22、C29~C32、C39~C42、C49~C52和C8~C28、C33~C38、C43~48、C53~C55的正反向容量,发现测量到C54、C55时偏差很大,从另一块背光板取下两只电容代换后测量,与其它电容基本一致,通电开机,灯管不再熄灭,故障排除。