海尔LQ65AL88U82液晶电视开机后黑屏的故障维修

2022-01-13 18:31:47  阅读 722 次 评论 0 条
摘要:

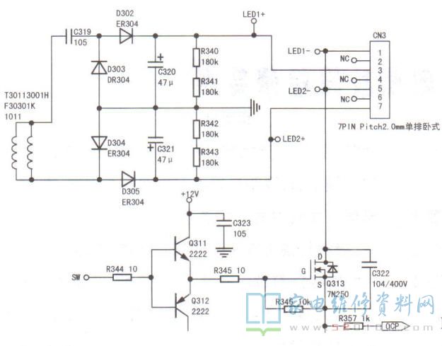
接修一台海尔LQ65AL88U82型机,故障表现为开机后黑屏。二次开机后,测得电源板(板号:JSL2208 -050),上背光供电输出插座中⑦、⑤脚及③.①脚间电压均为0V,如图1所示。测试整流二极管D3

      接修一台海尔LQ65AL88U82型机,故障表现为开机后黑屏。二次开机后,测得电源板(板号:JSL2208 -050),上背光供电输出插座中⑦、⑤脚及③.①脚间电压均为0V,如图1所示。测试整流二极管D302~D305正常,判断背光驱动电路没有工作。上电,测得主板输出的BL-ON、ADJ信号电压都在4V以上,但背光驱动芯片IC300(UCC25710 )的①脚12V供电为0V,IC300①脚供电控制电路如图2所示,二次开机后,主板输出的PW-ON信号为高电平,Q206导通,其集电极输出低电平,Q304导通,其集电极输出12V,送给IC300①脚。经查,R233开路,换新后故障排除。

海尔LQ65AL88U82液晶电视开机后黑屏的故障维修 第1张

海尔LQ65AL88U82液晶电视开机后黑屏的故障维修 第2张

版权声明:本文为转载文章,版权归原作者所有,欢迎分享本文,转载请保留出处!