XA6A-IP机芯彩电是长虹公司推出的一款网络液晶电视,主要机型有LED49C1000N、LED49C1080N等。该机芯彩电采用信号处理开关电源、LED背光驱动三合一主板,如图1所示。
一、电路概述
该机芯彩电的开关电源与背光驱动电路框图如图2所示,主要IC的型号与功能见表1。
12.3V 电压形成电路采用通嘉公司生产的LD5530作为控制芯片,PFC芯片采用安森美公司生产的NCP1607B,LED驱动电路采用意法半导体公司生产的LC谐振开关电山L源控制器L6599AD,电路简洁明了。
二、单元电路分析
1.进线抗干扰电路
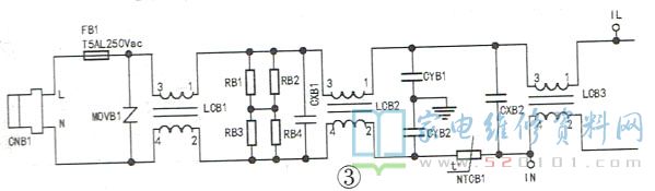
本电路由电压过高限制电路、防浪涌冲击电路和抗干扰滤波电路组成,如图3所示。
(1)电压过高限制电路(防雷击电路)
当输入市电电压过高或有雷电进入,超过压敏电阻MOVB1的保护电压值时,其漏电电流急剧增大,FB1过流熔断,避免后级电路过压而损坏。
(2)防浪涌冲击电路
在冷机状态,由于后级滤波电容未存储电荷,避免开机冲击电流过大,装有热敏电阻NTCB1限流。NTCB1为负温度系数电阻,随着充电的进行,NTCB1自身阻值会随温度的上升而变小,最后几乎变成直通,不再额外耗能。
(3)抗干扰滤波电路
电路由LCB1~LCB3及外围电路组成三级滤波网络。LCB1~LCB3是共模线圈,组成三级共模滤波网络,滤除电网或电源产生的对称性干扰信号。CXB1.CXB2组成不平衡滤波网络,滤除电网或电源产生的不对称干扰信号。电路中,CYB1和CYB2是安全电容,对耐压值和漏电电流要求很高,容量大小对电视机漏电电流和悬浮电压有较大影响,在维修中不可随意改动。
2.待机电源
该机芯彩电待机电源管理芯片采用ID5530(UB101 ),如图4所示,其引脚功能见表2。
LD5530是一个高度集成的峰值电流模式控制器,针对低功耗反激式电源设计,采用内部固定65kHz频率工作模式。当负载功率下降后,控制器进入突发模式,开关频率最低可降到25kHz,如果输出功率继续降低,控制器进入自动跳频工作模式,以减小功耗,保持高效率状态。LD5530内置过载保护(OLP )、欠压保护(UVLO,阈值7.5V )和过压保护(OVP,阈值28.5V)等电路可以直接驱动中小功率MOSFET管。LD5530与许多采用TSD-6封装的绿色模式PWM控制IC (如LD7535.CR6848.CR6850CR6853.0B2263.OB2262、SG6848 GR8836 NE1102M5576.RS2051.RS2030和ACT30)引脚兼容,但功率大小有差异。代换时,需检查③脚是否外接电路,如无,直接换上LD5530即可;如果③脚外接有一只电阻到地,这类IC有OB2263.LD7535等,若要换用上述其他型号IC,则在③脚对地接一只100k电阻。
(1)启动电路
该电路由RB101~RB103和EBI107 等元件组成。AC220V电压经RB101~RB103限流后向EB107充电,EB107两端的电压(vCC-Q)逐渐升高,当升至16V时,UB101内部电路开始工作,从⑥脚(GATE )输出PWM脉冲。
(2)功率变换电路
当UB101的⑥脚输出高电平脉冲时,QB101饱和导通,由于流过TB101的①-③绕组的电流不能突变,因此流过TB101绕组的电流逐渐增大,在线圈上产生磁场,把电能转变成磁能储存在TB101中。当UB101的⑥脚输出低电平信号时,QB102因基极电压低于发射极电压而导通,QB101栅极的电荷通过QB102的e.c极及RB108泄放,QB101迅速由饱和导通转为截止。TB101的①-③绕组产生的感应电压瞬间反向,与①脚输入的300V(PFC电路工作后为385V)直流电压叠加,在③脚产生约600V尖峰电压。此时,二极管DB106导通尖峰电压被RB125.CB114等元件吸收,QB101的漏极电压迅速降低避免QB10过压损坏。从QB101源极流出的电流经RB148到地,在RB148两端产生压降,该电压经RB105、CB101送入UB101的④脚,与反馈回来的FB信号一起,控制⑥脚输出的PWM脉冲信号宽度,限制流过QB101的最大电流,避免QB101过流损坏。
当有交变的电流流过TB101的①-③绕组时,TB101的次级绕组均会产生相应的感应电压。TB101次级⑤-⑥绕组感应的电压经RB114.RB115限流,DB104整流,EB106滤波后,形成vCC电压,再经RB110限流、ZB101(24V)稳压.DB105隔离后加到UB101的⑤脚,为UB101提供正常工作电压。TB101次级⑨-①绕组产生的感应脉冲经DB101整流EB101~EB103 滤波后,形成12.3V的直流电压为主板电路供电。
(3)稳压电路
本电路主要由UB102(TL431 ).PCB101.UB101及相关外围元件构成,通过光耦PCB101控制UB101的COMP端子输出电流的多少来实现输出电压的稳定。电视机正常工作后,功率因数校正电路进入正常工作状态,输出稳定的PFC电压(385V),同时,12.3V电压负载因整机进入正常工作状态而加重,输出功率增加,经稳压环路处理后UB101的②脚输出电流减小,电压上升,在内部电路检测到②脚电压高于1.6V后,芯片进入正常工作模式。UB101 的②脚电压与工作频率关系如图5所示。
当某种原因造成负载变轻或输入电压升高时,输出的12.3V电压也跟着升高,通过RB135和RB134分压加到UB102的R极电压升高,与UB102内部的2.5V基准电压比较后,UB102的K极电压下降,则流过光耦PCB101内发光二极管的电流增大,其③、④脚内部的光敏三极管等效电阻降低,从UB101②脚流出的电流增大,电压下降,经集成块内部电路处理后使UB101的⑥脚输出的PWM脉冲占空比减小,QB101导通时间减少,TB101储能减少,次级输出电压降低,达到稳压的目的。当12.3V输出电压降低时,稳压过程与上述相反。CB109和RB133.CB121组成消谐振电路,防止UB102进入谐振状态避免稳压环路失控。
(4)保护电路
1)过压保护(OVP)
过压保护功能主要由UB101的⑤脚内外电路完成。若UB101的⑤脚电压超过28.5V(典型值)时,UB101内部的过压比较器(VCC oVP )输出翻转,经20us 延时后,UB101进入过压保护状态,⑥脚停止输出驱动PWM信号,从而保证电源安全。
2)短路保护
UB101内置故障计时器,当电流峰值达到极限值时,芯片内部的计时器开始计时,若时钟周期结束而峰值电流仍为极限值,控制器就进入闩锁状态,芯片工作在低频突发模式(跳周期工作模式)下,避免负载短路造成电源功率器件损坏。提示:这点是在维修123V带不起负载时,需要重点考虑的原因。大家会碰到整流管短路或负载过重造成无12.3V电压的情况。
3)欠压(UVLO)保护
UB101内置欠压保护电路(UVLO),当检测到⑤脚(vcc)电压小于7.5V时,芯片就会进入欠压保护状态,关闭⑥脚驱动脉冲信号输出。3.开/待机控制电路开/待机控制电路主要由QB303 ~QB305、PCB303等元件构成,如图6所示。待机时,主板送入的BL-ON信号为低电平,QB305截止,PCB303内部的发光二极管不发光,PCB303内部的光敏三极管不导通,QB304截止,vcc PFC电压为0V,功率因数校正电路不工作。二次开机后 ,BL _ON信号变成4.6V高电平,QB305饱和导通,PCB303内部①、②脚的发光二极管发光,③、④脚光敏三极管导通,由于QB304、ZB301(15V稳压管)等元件组成的稳压电路工作,输出稳定的14.8V电压(VCC_ PFC),为功率因数校正电路供电。
4.功率因数校正PFC电路
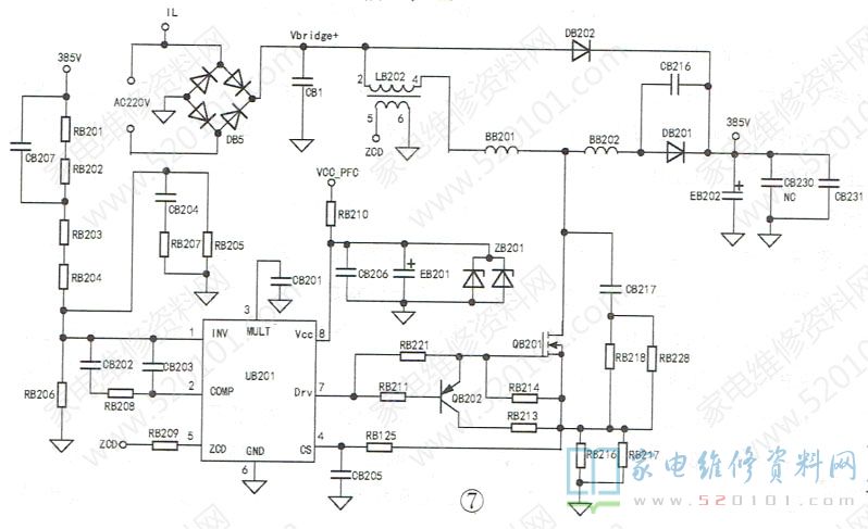
本机PFC电路采用安森美公司生产的PFC控制芯片NCP1607B( UB201 ),如图7所示。
NCP1607是一个临界导电模式(CRM)的有源功率因数控制器,其引脚功能见表3。
(1)启动过程
二次开机后,vCC_ PFC电压(14.8V) 加到UB201的⑧脚,UB201内部的软启动电路工作,输出软启动控制信号,振荡电路输出占空比很低的脉冲,以防止功率因数校正电路在启动时电流过大。⑧脚内部预置有欠压锁定电路(UVLO),所以要求输入电压不能低于9.5V。UB201工作后从⑦脚输出驱动信号,经RB221加到QB201的栅极,使QB201工作在开关状态。当⑦脚输出高电平驱动信号时,QB201饱和导通,DB5整流出来的100Hz脉动直流电Vbridge+经LB202.QB201.RB216、RB217回到桥式整流电路DB5的负极,LB202储能,感应电动势使②脚为+ ,④脚为一,此时负载供电由滤波电容EB202承担。当⑦脚输出低电平时,QB202饱和导通,QB201栅极电荷经QB202、RB213泄放,QB201迅速截止,由于LB202的电流不能突变,LB202产生的感应电动势迅速反向,即④脚为+,②脚为一,与输入电压叠加,通过DB201向滤波电容EB202充电,在EB202上形成385V的PFC电压。
(2)稳压控制
PFC电路输出的385V直流电压经RB201 ~R204和R205.RB206分压后,加到UB201的①脚(INV)。 当PFC电压升高时,UB201的①脚电压升高,在与UB201内部2.5V基准电压比较后,误差放大器输出的误差信号电压下降,即UB201的②脚电压下降,在内部电路的作用下UB201的⑦脚输出驱动脉冲占空比下降,QB201导通时间缩短,LB202的储能减小,PFC电压下降,达到稳压的目的。当PFC电压降低时,其稳压过程与上述相反。
(3)过零检测电路
在PFC电路正常工作后,当QB201导通时,由于LB202的③脚和⑤脚是同名端,因此,ZCD是一个负电平信号:当QB201截止时,zCD是一个正电平信号。UB201通过内部两比较器⑤脚输入的ZCD信号高低,就可以判断输入信号是否靠近脉冲的过零状态,从而控制UB201的⑦脚驱动信号输出,以降低QB201的自身功耗。
(4)保护电路
过电压保护(OVP):在UB201启动或负载急剧变化时,PFC电路输出的电压可能会超过设定值,如此时不加以保护,会损坏后级功率管。本电源设有OVP保护电路,当PFC电压急剧升高时,经分压取样网络加到UB201的①脚的电流也跟着增大,当电流达到OVP阈值时,保护电路动作,关闭⑦脚驱动信号输出,QB201截止。
欠压保护(UVP)/开环保护:当PFC电压大幅降低时,经分压取样网络加到UB201的①脚电压也会大幅降低。若UB201内部欠压比较器检测到①脚的电压低于0.3V,则欠压比较器(UVP )动作,关闭⑦脚驱动信号输出,QB201截止。
过流保护电路(OCP):UB201 内部设有一个电流比较器,正端接0.5V电压,负端接电流检测信号输入。当UB201的⑤脚输入的电流检测信号高于0.6V时,电流比较器动作,输出过流检测信号,UB201的⑦脚输出低电平,QB201截止。
低压锁定保护电路(UVLO):UB201的⑧脚内置一个uVLO比较器,只有⑧脚电压升到11.8V时,UVLO比较器才翻转,内部电路才开始工作,⑦脚才有驱动信号输出。当⑧脚电压降到9.5V时,UVLO比较器翻转为欠压锁定状态,UB201的⑦脚输出低电平,QB201截止。
5. LED背光驱动电路
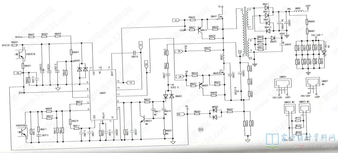
LED背光驱动电路使用LLC驱动控制块L6599AD( UB601),如图8所示,其引脚功能见表4。
(1)启动过程
二次开机后,12.54V的vCC2加到UB601的12脚,同时,PFC电压经RB601~RB604和RB608分压后加到UB601的⑦脚。RB608上并联的电容CB315 用来旁路噪声干扰。当PFC电路不工作时,UB601的⑦脚电压在1.29V左右;PFC电路正常工作后,UB601的⑦脚电压升到1.69V,大于门槛电压1.25V,UB601进入稳定工作状态。
在UB601的12脚加上vCC2电压后,芯片内部电路给①脚(CSss外接电容CB612充电,此时芯片内部振荡频率较高,电源功率较低;当CB612充满电时,CB612可视为开路,振荡频率由RB615、RB616决定,振荡频率降低,电源输出功率达到正常水平,由此实现变频软启动功能。内部振荡器工作后,从15脚(HVG)与11脚(LVG )输出两个占空比接近50%的脉冲,驱动两只功率MOS管工作。
(2)驱动变换
uB601工作后,11脚输出高电平信号,QB602饱和导通,谐振电容CB602存储的电荷经开关变压器TB601的⑦~⑤绕组及QB602的D、S极放电,二极管DB612和DB614导通。同时,UB601的11脚输出低电平信号.QB614饱和导通QB601栅极的电荷经QB614.RB628泄放,QB601迅速截止,保证电路工作状态正确。
当15脚输出高电平,11脚输出低电平时,QB601饱和导通385V电压经QB601的D.S极、TB601的⑤-⑦绕组、谐振电容CB602、限流电阻RB666/RB668到地,TB601储能,CB602充电,二极管DB611.DB613和DB604导通。同时,UB601的①脚输出低电平信号,QB604饱和导通,QB602栅极的电荷经QB604.RB648泄放QB602迅速截止。保证电路工作状态正确。
QB601和QB602交替导通通过TB601把能量迅速传递到次级;11~13绕组产生的感应电压经DB611~DB614整流.CB635滤波后形成单向脉动电压LED+,为LED背光灯串供电。⑧-⑨绕组产生的感应电压经DB604整流EB602滤波得到16V左右的VAUX电压,为稳流
(3)过流保护(OCP)和过载保护
UB601 的⑥脚是电流检测信号(ISEN)输入端,内接第-比较器输入端,比较器的参考电平是0.8V。如果加到此端的电压超过0.8V,则第一比较器被触发,使芯片内部开关接通.放掉CB612中储存的电荷,则振荡器的频率迅速增加,从而限制输出功率。当UB601的⑥脚电压达到1.5V时,第二比较器被触发,UB601进入关断状态,与脚和①脚一直输出低电平,电路停止工作。正常工作时,电阻RB666或RB668两端的压降通过RB667 .DB605.RB665限流后,加到UB601的⑧脚,其电压值远低于1.85V。当流过RB666和RB668的电流过大,致使UB601的⑧脚电压升到1.85V时,UB601内部比较器翻转,芯片进入关断状态。
(4)稳流控制
为保证LED背光亮度一致, 则需要将灯串电流稳定为额定电流(本机为400mA)。本电源的稳流方案采取检测LED灯串负极输出电流,反馈控制LED+电压的方法,使流过LED背光的电流达到额定值,其稳流电路如图9所示。
VAUX电压经QB315和UB304及外围元件组成的稳压电路,形成vCC-5V电压,为比较器UB302(AS358 )供电。当某种原因造成LED+电压升高时,流过LED背光灯串的电流增加,则FBI/LED-电压上升,即UB302的⑥脚电压升高,若超过⑤脚电压(由电阻RB363和RB341/RB345分压得到),UB302的⑦脚输出电平变低,光耦PCB302的①、②脚内部的发光二极管发光增强,其③、④脚内部的光敏三极管等效电阻降低,即UB601的④脚外接电阻的阻值下降,UB601内部的振荡频率上升,谐振电路输出功率下降,LED+电压降低,流过LED灯串的电流下降。当某种原因造成LED+电压降低时,其稳流过程与上述相反。
当LED驱动电路启动时,由于反馈电流还没有建立,此时LED+电压过高易损坏LED灯珠。为解决此问题,本机在VBL端与UB302的⑥脚间增加CB325和RB346(51k)。LED驱动电路刚开始工作时,因电容两端电压不能突变,则VBL电压经CB325.RB346加到UB302的⑥脚,使之为高电平,UB302的⑦脚输出低电平,PCB302饱和导通,UB601的④脚外接等效电阻最小,UB601内部振荡频率最大,谐振电路输出功率最小。
当CB325充满电后,此支路不再参与稳流电路控制。从上面分析可以看出,该机稳流回路采用的是电流稳定模式,它特点如下:1)采用1个反馈环路,LED负载轻微变化会对升压后的LED+电压产生影响,因此,这类LED驱动电路最忌负载接触不良。2)稳压取样电路与负载串联,断开负载即断开了稳流环路,造成电路处于开环状态。因此,这类LED驱动电路的负载不能开路。3)该类驱动电路输出电流固定,但电压会随负载增减而变化。
由于电源本身有功率极限,因此恒流式驱动电路也必须限制最大功率增加oVP保护电路。
(5)调光控制
LED背光采用PWM脉冲调光方式,即利用人眼的视觉特点,在单位时间内控制LED亮灭时间的比例,达到调整LED亮度的目的。主板送来的调光控制信号ADJ/Vs-ON信号,经RB369和RB370分压后加到QB312的基极。当ADJ/Vs-ON信号为高电平时,QB312饱和导通,QB313随之也饱和导通。vCC-sV电压经QB313、RB363.RB345/RB341到地,在UB302的⑤脚得到0.22V左右的电压。此时,LED灯串中有正常电流流当ADj/Vs-ON信号为低电平时,QB312截止,QB313也跟着截止,UB302的⑤脚电压为0V,UB302的⑦脚输出电压最低,PCB302内部的光敏三极管的等效电阻最小,即UB601的④脚外接电阻的阻值最小,谐振电路输出功率最小,LED+电压大幅降低,LED灯串不发光。由于PWM脉宽信号的频率是在100Hz~1000Hz之间,一般约为200Hz,远高于人眼的视觉暂停频率极限30Hz,所以人眼看不见LED背光闪烁,只会看见LED灯的亮度变化。改变单位时间内亮度信号脉冲的占空比,就改变了单位时间内LED灯的点亮时间从而实现对背光亮度的控制。
(6)保护电路
该电源的LED驱动电路保护非常完善,除设有LLC谐振开关电源的过流、过载保护功能外,还有IED背光开路保护电路,如图10所示。
VBL电压(即LED+电压)经RB358.RB359和RB357分压后加到UB302的③脚。CB350是干扰滤除电容,防止误保护。同时,vCC-5V电压经RB354和RB355分压得到约2.17V电压,加到UB302的②脚。正常工作时,VBL电压在180V~228V之间,分压后加到UB302的③脚电压低于2.17V,则UB302的①脚输出低电平,不影响背光驱动电路正常工作。当负载开路或接触不良等原因造成VBL电压过高时,UB302的③脚电压也跟着升高,当③脚电压达到2.18V时,UB302的①脚输出高电平,光耦PCB301内部发光二极管发光,其③、④脚内部光敏三极管导通,vcC2电压经RB605、PCB301.RB607送入UB601的⑧脚,如图8所示。当⑧脚电压升到1.85V时, UB601进入关断状态,15脚和11脚一直输出低电平,LED驱动电路进入保护状态。正常工作时,UB302的各脚电压见表5。
三、故障检修实例
例1:一台LED49C1000N彩电,二次开机后,背光闪一下就黑屏,声音一直正常。分析检修:开机后,测得电源板输出稳定的12V电压。监测LED+电压,发现开机瞬间有230V电压,随后迅速降到0V,而正常时应一直约为204V,说明LED升压电路保护了,即LED稳流回路存在故障。测量UB302( AS358 )各脚电压时,发现供电电压在开机时为3V,随后降为0V,正常电压应为5V。该5V电压由QB315稳压产生,参见图9。检查该稳压电路,更换UB304(TL431 )后5V供电正常,故障排除。
提示:若该机LED灯条上灯珠开路,故障现象是二次开机后背光灯一直不亮,而不是亮一下就黑屏。
例2:机型与故障现象同“例1”。分析检修:按,上例方法检测,发现LED+电压在开机瞬间有230V,随后降到OV,这说明LED稳流回路有问题。检查UB302的供电,开机时有5V,随后降为0V,顺着供电电路检查,发现RB361端头接触不良,更换该电阻后试机,故障排除。
