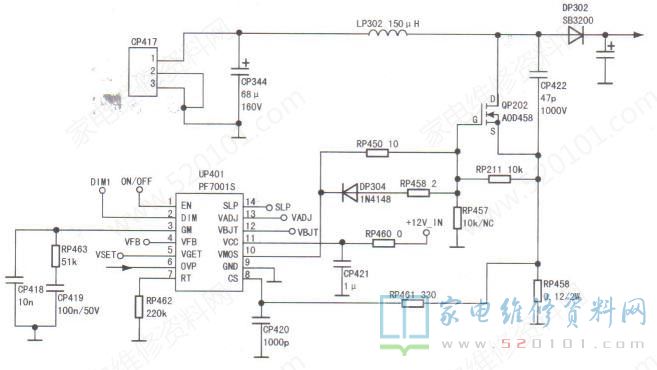
接修一台长虹LED42C2000N液晶电视,故障表现为二次不开机,在路检测,背光升压管QP202(AOD458 )、DP302 (SB3200)已击穿。根据经验,将上述两个元件和背光芯片UP401(PF7001S)一起更换后即可修好,但更换这3个元件后上电不到1min,QP202又被烧坏,仔细检查UP401外置电路,如下图所示,没有发现异常。
LED背光电路是利用LC振荡电路实现升压的,重点检查储能电感、升压管和电容等元件,未发现问题。结合QP202升温快这一现象,怀疑电感LP302(150uH)匝间短路,将LP302换新后试机,故障排除。
  
 
			版权声明:本文为转载文章,版权归原作者所有,欢迎分享本文,转载请保留出处!
			
		
		
		
		
		
		
	