用LED换CCFL修复松下TH-L32C20C液晶电视背光故障

2022-04-20 04:41:29  阅读 1060 次 评论 0 条
摘要:

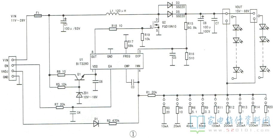
接修一台松下TH-L32C20C型液晶电视,背光灯管老化严重,决定换用LED背光。笔者购回LED背光套件有4条LED灯条,每条灯条有8只LED灯珠,配套的万能LED驱动板的驱动芯片是BIT3260,升压管是

    接修一台松下TH-L32C20C型液晶电视,背光灯管老化严重,决定换用LED背光。笔者购回LED背光套件有4条LED灯条,每条灯条有8只LED灯珠,配套的万能LED驱动板的驱动芯片是BIT3260,升压管是FQD19N10,实绘电路如图1所示,实物图如图2所示。

用LED换CCFL修复松下TH-L32C20C液晶电视背光故障 第1张

用LED换CCFL修复松下TH-L32C20C液晶电视背光故障 第2张

     本机原背光供电是32V,虽然万能LED驱动板的输入供电电压标注为11V~28V, 但采用24V供电也没有影响,因为BIT3260 供电端外接三极管Q1稳压。接下来将主板的背光开/关信号INVoON接本板EN端,本板子的亮度调节信号VADJ可以不接。实际使用时,可以短接电阻(R3、R4、R6、R9、R11-R14、R20)上的焊点来调整背光LED的工作电流,以调整背光亮度.每只电阻控制的电流等于0.2V/R(R表示该电阻阻值)。

     在4条灯条中,每两条串联为一组,再将两组灯条并联接入驱动板的升压输出端。所购灯条的额定电流是300mA,两组并联后为600mA。驱动板设定的LED驱动总电流是300mA,使得每组灯条的电流只有150mA,所以实际亮度不是很高。用锡短接电阻焊盘,再把一只22电阻接入电路,使得总电流增至400mA,每组灯条的电流为200mA(约为额定电流的70%),这时背光亮度正常。值得注意的是,改装时拆装液晶屏一定要小心,以免弄破液晶屏或损坏cOF排线。原机的INV SOS端一定要接地, 不然背光会闪烁并自动关机。对于上述LED万能驱动板,爱好者也可以用洞洞板组装。电感可以用120uH的电感,或用高频磁环绕制,其参数如图3所示。

用LED换CCFL修复松下TH-L32C20C液晶电视背光故障 第3张

版权声明:本文为转载文章,版权归原作者所有,欢迎分享本文,转载请保留出处!