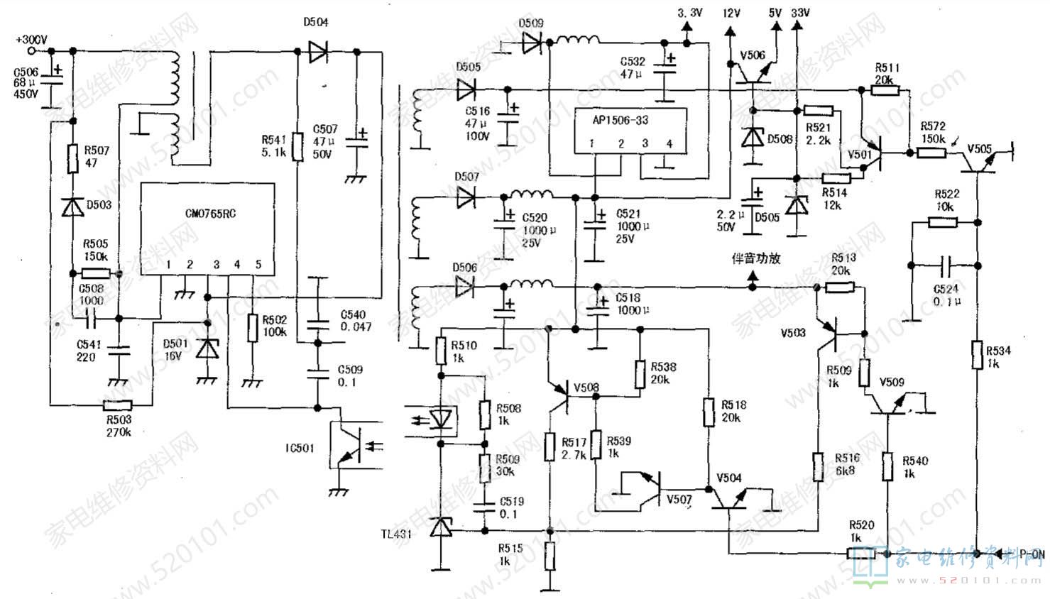
接修一台厦华LC-20Y15型液晶电视,故障现象是开机三无。该机电源芯片是CM0765RC,为实现待机时用降低次级输出电压来减小功耗,电路的工作过程是:上电后300V电源经R503给C507充电,达到12V时芯片开始工作,开关变压器辅助绕组感应电压经D504整流后给芯片供电。次级D507输出的10V电压经AP1506-33A芯片转换成3.3V供主板CPU。
当主板发出开机指令P-ON变高电平,该指令分三路控制电源: 一路经R534使V505导通,V501也导通,D505输出的电压经V501、R521给V506提供偏置电压,12V经V506组成的稳压电路输出稳压的5V电压给主板。V501输出电压还经R514、D505稳压成33V供主板高频头; 一路经R540使V509和V503导通,D506整流形成的电压通过R516接入TL431稳压,同时对D506输出电压进行监控控制;一路经R520使V504导通,V507、V508截止,待机取样电阻R517断开。也就是开机后稳压电路的取样电路由R516承担,待机时由R517承担。这样设计的好处是:待机时,D506一路输出负载很轻,如果在这里取样可能会引起D507一路输出电压不稳定,影响CPU供电,所以设在D507输出端取样;开机后,D506一路负载大幅增加,伴音功放也在这里,取样点换到这里稳压效果可能较好。
查电源不工作,测CM0765RC的③脚外接元件D501短路,将其换新后仍不工作怀疑CM0765RC已坏。手头有DP104C芯片,引脚功能完全一样,有资料说可以直接代换。换上后电源仍不工作,测芯片③脚电压从0V往上升到15V突然跌落再往上升,如此反复。查资料得知CM0765RC的③脚启动电压为12V,关闭电压为8V;DP104C启动电压要15V,关闭电压9V。可能DP104C工作电压较高,辅助绕组供应电压偏低芯片无法工作,如果提高一点待机输出电压辅助绕组电压也会提高。于是,试把待机取样电阻R517由2.7k增加到3.3k,电源顺利启动,待机时测D505输出50V,D507 输出10V,D506输出18V,开机后测上述电压为95V、12.5V和19V。相关电路见图1。
