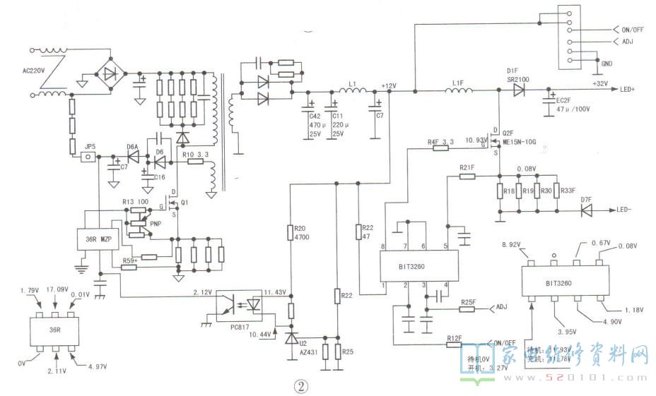
一台24英寸金正(NONTAUS )液晶彩电,通电后面板红色电源指示灯亮,屏幕不亮,屏中部偶尔断续闪亮,不能全亮。初步分析,开关电源电路工作基本正常,故障原因可能是背光驱动电路,或者屏内背光灯条损坏。拆机检查,未见明显异常,通电测得背光驱动电路输出电压为0V,市电整流滤波电容两端电压约为+310V,且关机后长时间不消失。检查背光驱动电路,如图所示,发现升压开关管Q2F(NE15N-10G )和升压二极管D1(SR2100)已击穿。更换Q2F和DIF后试机,故障排除。
此时测得LED+端对地电压为36V。值得注意的是,本机为典型组装机,LED灯条并非铝基板灯条,散热性能不良。LED灯珠易损坏并易连带损坏背光驱动电路。
版权声明:本文为转载文章,版权归原作者所有,欢迎分享本文,转载请保留出处!
