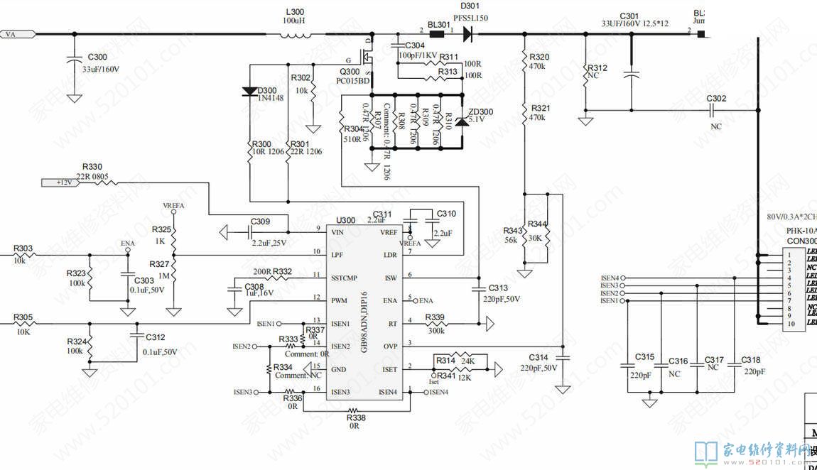
最近一台TCL 49寸液晶电视机,由于升压二极管短路,造成开机背光很暗过后保护,修复后为了避免背光灯坏,于是决定改小背光电流,于是查阅GB98ADN该背光电流的资料没有找到,还好我找到了它的图纸资料,由于图纸全是英文标注,也不知道是哪一个脚,于是用排除法,确定应该是2脚,英文标注ISET,参考图纸是12K,24K并联使用,我的实际电路是一个12K,于是尝试增大这个电阻,当我原机12K电阻时候测试电流200多mA,后来我直接用24k时候电流差不多100mA,感觉这样差不多了。
版权声明:本文为转载文章,版权归原作者所有,欢迎分享本文,转载请保留出处!
