用VIPer22A代换FSQ510模块修复TCL 32寸液晶不开机故障

2020-03-03 22:16:49  阅读 934 次 评论 0 条
摘要:

一客户送来一台TCL 32寸液晶电视,故障表现为三无。心里初步分析为5V待机故障,拆机后测量果然不错确实是待机无电压,不过是3.3V待机!目测无烧糊、电容鼓包现象。测量无短路,待机模块为FSQ510 32

      一客户送来一台TCL 32寸液晶电视,故障表现为三无。心里初步分析为5V待机故障,拆机后测量果然不错确实是待机无电压,不过是3.3V待机!目测无烧糊、电容鼓包现象。测量无短路,待机模块为FSQ510 320V正常、VCC 12V正常。 FB电压在3V左右摆动,次级无短路,就是没输出,应该是FSQ510坏了,可是手上没有此型号。

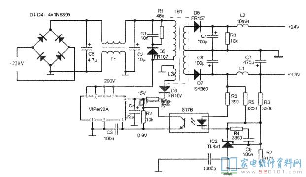
      经查FSQ510电路,很典型,也很简单,如下图所示。

用VIPer22A代换FSQ510模块修复TCL 32寸液晶不开机故障 第1张

       再看看自己维修部的零件盒上有啥模块,最后找到一个VIP22A芯片,看了一下VIPer22A的引脚功能和应用电路,如下图所示。

用VIPer22A代换FSQ510模块修复TCL 32寸液晶不开机故障 第2张

用VIPer22A代换FSQ510模块修复TCL 32寸液晶不开机故障 第3张

用VIPer22A代换FSQ510模块修复TCL 32寸液晶不开机故障 第4张   

      说改就改,把VIPer22A的 5、6、8 脚全部折弯不插进电路孔和 7 脚焊在一起。3 4 脚折弯 不插进电路孔,然后 3脚飞线到光耦 射集,光耦射集原先接地,用刀隔断线路,在隔断地方串个 104电容! VIPer22A 4 脚飞线到 原电路的 5 脚 继续飞至 光耦 集电极,原电路有根短接线断开。改动完毕!
      开机 3.3V输出正常。二次开机电视恢复正常,修理完毕。 (注:原装电路一个件没拆,就隔断光耦接地一根线,背面另加一只 104电容,代换起来快速,而且即使下次坏有配件恢复原电路也容易。)
用VIPer22A代换FSQ510模块修复TCL 32寸液晶不开机故障 第5张

用VIPer22A代换FSQ510模块修复TCL 32寸液晶不开机故障 第6张

用VIPer22A代换FSQ510模块修复TCL 32寸液晶不开机故障 第7张

版权声明:本文为转载文章,版权归原作者所有,欢迎分享本文,转载请保留出处!