一、晶辰电源板图片
JSK3220-007的电源板实物图
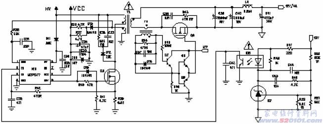
JSK3325-007电源板实物图
二、晶晨电源板维修方框图
不开机思路流程
二次不开机思路流程
四、维修实例
(本实例以TCL 42B66液晶电源板作为案例)
灯亮不开机
指示灯亮,按二次开机指示灯熄灭,同时送出开机信号(5V左右的高电平)到电源板开机控制电路的1脚.此电压经IC11的2脚比较经1脚输出一个高电位经RS25.QS1,RS26.IC2控制开关机.但此时测量24V输出电压为0查IC1的工作电压9脚电压为零,查Q1没有工作导通.,断开RS29,24V电压就起来了,R29为电路工作中的保护电路总控制电路,由此判断为保护电路起动而不开机.查各相关保护电路断开DS10,DS11,DS15,发现当断开DS15时输出电压24V就达到上来了,查DS15相关工作电路,此电路是12V,24V电路供电电路的过压保护电路此电路输出的保护电位来自12V和24V供电电路中的取样.当取样发生变化时IC11的7脚就输出一个高电位使QS3导通使IC2的工作电压强制关闭,从而使输出电压关闭.达到保护目的.最后查得此电路中的24V稳压二极管稳压值发生啦变化使电路保护不工作.工作原理如下图
开机一:待机指示灯也不亮,查保险丝烧坏,检查相关负载电路发现D1,Q2,和BD1损坏,此电路中的D1,Q2,Q7是PFC电路中的升压电路中的相关元件,此电路出现不良,首先得查PFC电路中的驱动电路Q3。Q5和想关的电阻和二极管,在没有损坏的情况下可以通电检测,如遇到这两个三极管同时损坏的情况下则要注意TDA16888是否损坏,此机输出的24伏和PFC电路在同一个电路中产生驱动输出,电路中任何一个场效管损坏都会烧保险,在维修中要注意D1是快恢复二极管,电流达到三安,一般普通二极管不能代用。必须使用快恢复二极管才能代用,不然则装上的所有好的元器件都会同时一起又重新烧坏。维修时一定要小心注意。此电路中的最常损坏元器件是D1,Q2,Q7同时损坏保险丝严重的还会损坏桥堆引起无电压输出。二:待机指示灯不亮,查保险丝完好,整流输出电300伏正常,查相关工作电路,副电源初级末发现不良,5伏输出只有1伏左右,代换IC15也没有输出,查相关负载电路,此电路中的待机工作电压是经DS14给主板供的待机工作电压,断开DS14后输出5伏电压正常,则查相关负载电路,最后查得DS28损坏,此二极管损坏造成待机工作电压被短路到地,CPU得不到此工作电压造成指示灯不亮,同时也不能打开电源,使整个电路失去控制而不能开机。
输出电压不稳,此电路中常出现输出电压不稳,表现在屏上的现象就是出现图像抖动,并且背光灯一闪一闪的,出现这种情况我们首先要检查背光板工作电压是不是正常,24伏电压是不是稳定,在此电路中就是24伏出现不良,抖动由电路原理得知此电压不稳是由稳压电路控制RS14,RS15,RS16,RS18,RS19,IC10,IC3R67,R82,R68,C24,C17等相关元器件组成稳压控制电路来控制TDA16888的14脚和2脚,改变输出脉宽来使输出电压达到稳定,最后查得C17短路造成此反馈电压加不到IC16888的2脚造成输出电压不稳。图像抖动闪烁。另我们现有使用晶晨电源的机型有如下型号。32B66-P,37B66-P,40B03-P。42B66,42B66-P,42B03-P,47K73,47B68-T,(47B68此电源板输出110伏电压供背光板供电)其它电源板输出的最大电压是24伏,18伏,12伏,5伏供相关电路工作。电源板的型号为JSK3220-007,JSK3325-007,JSK4330-007,JSK4500-007,JSK4550-007,现目前我们使用的晶晨电源板就是这些型号。
五、LCD A71系列电源板实物图
六、A71系列电源板检修方框图
等不亮检修思路
灯亮不开机检修思路
七、A71系列电源板检修案例
电压输出低.查电源输出24V只有18V左右摆动,12V输出只有3V左右,根据其现象判断故障大概部位在电源的初级,查400V电压正常,在查12V输出变压器反馈回路,发现D20,ZD6都被击穿,换后12V电压恢复正常,但是24V电压仍不正常,在查其电路发现D18,ZD4都击穿,换后一切工作正常,24V电压低12V电压正常此种现象24V晃动,用电阻法测量初级末发现不良,最后查反馈取样电路也末发现不良,使维修进入困境,最后用代换法,代换次级电路zD2,ZD3后一切工作正常,在这种电路的维修中要注意这两稳压二极管是不是正常.用万用表好难测量其好坏,最好采用代换法.
电源板不开机,查12V电压输出不稳定,只有5到7伏之间不停摆动.24V输出电压正常,此电源板有两种开机模式,有一种模式是24V不需要12伏供电就可以开机,另一种模式是12V正常以后经由主板那边送一个开机信号电压过来经R33。Q4。Q12。经IC5控制24V压输出,但是这机没有使用Q4和Q12,24V电压直接输出供背光板,此机24伏电压正常,只是12伏输出供主板工作部份电压偏低并不稳定,电线路分析,12伏稳压是由IC6的1。2。3脚控制输出电压的稳定,查电路中R35,C31。R42都没有损坏,查IC8反馈输入,因IC8输入由12V输出反馈R50,R51。R52。R49。R47。R48。C44。C43。IC7共同组成控制稳定电路,最后查得R52开路,使IC7的取样点提高,IC8工作输出电流降低,使输出电压降低且不稳,换后一切正常。
烧L6.D18,ZD4
此电源板折开就发现L6.D18,ZD4,这几个元件被烧坏,查相关的其它元器件都正常,在无负载的情况下电压输出正常,因电路中IC1是供电负载的二次供电电路,这几个元件损坏在空载的情况下输出电压还是正常的,说明12V和24V电路工作是正常的,只是供电电源有无负载均不能使供电电路提高来保证供电电压的稳定,把坏件取下装上新的一开机又烧。使维修进入困境,后用电压法检查在路电压,在其稳压二极管ZD1两端测得稳压值正常,由此判断D18输出电压也不可能太高呀,那为什么一开机就会烧呢,最后查得两个滤波电容的两端地不相通使ZD4的稳压范围增大,一开机就进入保护,从而烧坏D18,L6。在维修时一定要注意换电源板上的电容时过孔的地最好在开机前做一次通断检查,这机是因为两个大滤波电容C16,C17它这两个电容的过孔最容易将两边的相通电路隔开出现上述现象。
24V无输出
开机12V正常,二次开机后发现24V输出电路没有输出电压,造成无光栅,此机24V输出电路如下图。此机12V电压输出正常以后由主板输出控制电压经R33,Q4,Q12,IC5控制IC2的工作壮态,此机这一部份工作完全正常,24V电压没有输出。说明只是24V电路控制,振荡,和整流输出电路出现了不良。检查IC5,IC2最后查得IC5损坏,换后正常。
12伏电压不稳
此机冷机空载开机12伏电压有但是不稳定,略为发现摆动,接上假负载就出现12伏电压输出电压降到4-5伏电压之间,此种现象说明此机工作振荡电路工作是正常的,故障可能出在稳压和维持工作电路之间,前面我们讲过啦稳压部份工作不正常造成的不稳,但是此机我把稳压相关电路都作啦代换,没有发现不良,最后只能检查维持工作电路,当电源开关打开电路工作就会要由振荡工作电路中的D13给IC6提供一个维持工作电压来让电路工作,也就是IC6的工作电压,他是由二极管D13提供的工作电压,因冷机开机工作正常使我没有怀疑此电路工作不正常,量D13的整流工作输出端只是工作电压出现10V左右的摆动。在给本机维修到最后采用代换法来换到D13后一切工作正常。因我前期维修的电路工作12V电压不稳这个电压也是不稳的,所以忽略啦IC6的电源供电部份工作电路是否工作正常。在往后的维修中要注意12V输出不正常的IC误判。
JSK3220-007的电源板实物图
JSK3325-007电源板实物图
二、晶晨电源板维修方框图
不开机思路流程
二次不开机思路流程
四、维修实例
(本实例以TCL 42B66液晶电源板作为案例)
灯亮不开机
指示灯亮,按二次开机指示灯熄灭,同时送出开机信号(5V左右的高电平)到电源板开机控制电路的1脚.此电压经IC11的2脚比较经1脚输出一个高电位经RS25.QS1,RS26.IC2控制开关机.但此时测量24V输出电压为0查IC1的工作电压9脚电压为零,查Q1没有工作导通.,断开RS29,24V电压就起来了,R29为电路工作中的保护电路总控制电路,由此判断为保护电路起动而不开机.查各相关保护电路断开DS10,DS11,DS15,发现当断开DS15时输出电压24V就达到上来了,查DS15相关工作电路,此电路是12V,24V电路供电电路的过压保护电路此电路输出的保护电位来自12V和24V供电电路中的取样.当取样发生变化时IC11的7脚就输出一个高电位使QS3导通使IC2的工作电压强制关闭,从而使输出电压关闭.达到保护目的.最后查得此电路中的24V稳压二极管稳压值发生啦变化使电路保护不工作.工作原理如下图
开机一:待机指示灯也不亮,查保险丝烧坏,检查相关负载电路发现D1,Q2,和BD1损坏,此电路中的D1,Q2,Q7是PFC电路中的升压电路中的相关元件,此电路出现不良,首先得查PFC电路中的驱动电路Q3。Q5和想关的电阻和二极管,在没有损坏的情况下可以通电检测,如遇到这两个三极管同时损坏的情况下则要注意TDA16888是否损坏,此机输出的24伏和PFC电路在同一个电路中产生驱动输出,电路中任何一个场效管损坏都会烧保险,在维修中要注意D1是快恢复二极管,电流达到三安,一般普通二极管不能代用。必须使用快恢复二极管才能代用,不然则装上的所有好的元器件都会同时一起又重新烧坏。维修时一定要小心注意。此电路中的最常损坏元器件是D1,Q2,Q7同时损坏保险丝严重的还会损坏桥堆引起无电压输出。二:待机指示灯不亮,查保险丝完好,整流输出电300伏正常,查相关工作电路,副电源初级末发现不良,5伏输出只有1伏左右,代换IC15也没有输出,查相关负载电路,此电路中的待机工作电压是经DS14给主板供的待机工作电压,断开DS14后输出5伏电压正常,则查相关负载电路,最后查得DS28损坏,此二极管损坏造成待机工作电压被短路到地,CPU得不到此工作电压造成指示灯不亮,同时也不能打开电源,使整个电路失去控制而不能开机。
输出电压不稳,此电路中常出现输出电压不稳,表现在屏上的现象就是出现图像抖动,并且背光灯一闪一闪的,出现这种情况我们首先要检查背光板工作电压是不是正常,24伏电压是不是稳定,在此电路中就是24伏出现不良,抖动由电路原理得知此电压不稳是由稳压电路控制RS14,RS15,RS16,RS18,RS19,IC10,IC3R67,R82,R68,C24,C17等相关元器件组成稳压控制电路来控制TDA16888的14脚和2脚,改变输出脉宽来使输出电压达到稳定,最后查得C17短路造成此反馈电压加不到IC16888的2脚造成输出电压不稳。图像抖动闪烁。另我们现有使用晶晨电源的机型有如下型号。32B66-P,37B66-P,40B03-P。42B66,42B66-P,42B03-P,47K73,47B68-T,(47B68此电源板输出110伏电压供背光板供电)其它电源板输出的最大电压是24伏,18伏,12伏,5伏供相关电路工作。电源板的型号为JSK3220-007,JSK3325-007,JSK4330-007,JSK4500-007,JSK4550-007,现目前我们使用的晶晨电源板就是这些型号。
五、LCD A71系列电源板实物图
六、A71系列电源板检修方框图
等不亮检修思路
灯亮不开机检修思路
七、A71系列电源板检修案例
电压输出低.查电源输出24V只有18V左右摆动,12V输出只有3V左右,根据其现象判断故障大概部位在电源的初级,查400V电压正常,在查12V输出变压器反馈回路,发现D20,ZD6都被击穿,换后12V电压恢复正常,但是24V电压仍不正常,在查其电路发现D18,ZD4都击穿,换后一切工作正常,24V电压低12V电压正常此种现象24V晃动,用电阻法测量初级末发现不良,最后查反馈取样电路也末发现不良,使维修进入困境,最后用代换法,代换次级电路zD2,ZD3后一切工作正常,在这种电路的维修中要注意这两稳压二极管是不是正常.用万用表好难测量其好坏,最好采用代换法.
电源板不开机,查12V电压输出不稳定,只有5到7伏之间不停摆动.24V输出电压正常,此电源板有两种开机模式,有一种模式是24V不需要12伏供电就可以开机,另一种模式是12V正常以后经由主板那边送一个开机信号电压过来经R33。Q4。Q12。经IC5控制24V压输出,但是这机没有使用Q4和Q12,24V电压直接输出供背光板,此机24伏电压正常,只是12伏输出供主板工作部份电压偏低并不稳定,电线路分析,12伏稳压是由IC6的1。2。3脚控制输出电压的稳定,查电路中R35,C31。R42都没有损坏,查IC8反馈输入,因IC8输入由12V输出反馈R50,R51。R52。R49。R47。R48。C44。C43。IC7共同组成控制稳定电路,最后查得R52开路,使IC7的取样点提高,IC8工作输出电流降低,使输出电压降低且不稳,换后一切正常。
烧L6.D18,ZD4
此电源板折开就发现L6.D18,ZD4,这几个元件被烧坏,查相关的其它元器件都正常,在无负载的情况下电压输出正常,因电路中IC1是供电负载的二次供电电路,这几个元件损坏在空载的情况下输出电压还是正常的,说明12V和24V电路工作是正常的,只是供电电源有无负载均不能使供电电路提高来保证供电电压的稳定,把坏件取下装上新的一开机又烧。使维修进入困境,后用电压法检查在路电压,在其稳压二极管ZD1两端测得稳压值正常,由此判断D18输出电压也不可能太高呀,那为什么一开机就会烧呢,最后查得两个滤波电容的两端地不相通使ZD4的稳压范围增大,一开机就进入保护,从而烧坏D18,L6。在维修时一定要注意换电源板上的电容时过孔的地最好在开机前做一次通断检查,这机是因为两个大滤波电容C16,C17它这两个电容的过孔最容易将两边的相通电路隔开出现上述现象。
24V无输出
开机12V正常,二次开机后发现24V输出电路没有输出电压,造成无光栅,此机24V输出电路如下图。此机12V电压输出正常以后由主板输出控制电压经R33,Q4,Q12,IC5控制IC2的工作壮态,此机这一部份工作完全正常,24V电压没有输出。说明只是24V电路控制,振荡,和整流输出电路出现了不良。检查IC5,IC2最后查得IC5损坏,换后正常。
12伏电压不稳
此机冷机空载开机12伏电压有但是不稳定,略为发现摆动,接上假负载就出现12伏电压输出电压降到4-5伏电压之间,此种现象说明此机工作振荡电路工作是正常的,故障可能出在稳压和维持工作电路之间,前面我们讲过啦稳压部份工作不正常造成的不稳,但是此机我把稳压相关电路都作啦代换,没有发现不良,最后只能检查维持工作电路,当电源开关打开电路工作就会要由振荡工作电路中的D13给IC6提供一个维持工作电压来让电路工作,也就是IC6的工作电压,他是由二极管D13提供的工作电压,因冷机开机工作正常使我没有怀疑此电路工作不正常,量D13的整流工作输出端只是工作电压出现10V左右的摆动。在给本机维修到最后采用代换法来换到D13后一切工作正常。因我前期维修的电路工作12V电压不稳这个电压也是不稳的,所以忽略啦IC6的电源供电部份工作电路是否工作正常。在往后的维修中要注意12V输出不正常的IC误判。
版权声明:本文为转载文章,版权归原作者所有,欢迎分享本文,转载请保留出处!