TCL L37P10BD液晶(MS68机芯)灯亮不开机(图)

2012-11-19 19:02:36  阅读 470 次 评论 0 条
摘要:

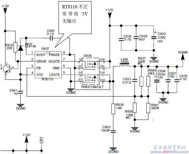
故障现象:灯亮不开机 分析与检修:通电试机发现灯亮不开机,测试电源板24V正常,3.3VSB正常,判断电源板基本无故障,测数字板DC-DC电路12V正常,但是测5V时发现才1V,测L806两端电压也是1V,说明故障范

故障现象:灯亮不开机 分析与检修:通电试机发现灯亮不开机,测试电源板24V正常,3.3VSB正常,判断电源板基本无故障,测数字板DC-DC电路12V正常,但是测5V时发现才1V,测L806两端电压也是1V,说明故障范围在DC-DC电路。打开图纸DC-DC部分,测U808输出端5 V为1V不正常,分析U808是U807输入,在路测U807阻值未发现异常,于是决定更换U807(RT8110)。更换后开机测5V正常,这时开机图声正常。
附图:
TCL L37P10BD液晶(MS68机芯)灯亮不开机(图) 第1张
版权声明:本文为转载文章,版权归原作者所有,欢迎分享本文,转载请保留出处!