52电源架构图
电源架构介绍
52寸电源方案主要为安森美公司和三肯公司
待机电路为三肯公司的STR-6159
PFC部分为安森美公司的NCP1653
伴音,主板供电部分为安森美公司的NCP1377
背光供电部分为安森美公司的NCP1395+NCP5181
下面讲解IC各引脚定义:
待机IC:STR-6159
小型8锻子DIP绝缘模块封装
内藏启动电路
保护功能多(过压,过热,过负载保护等)
2种动作方式自动切换
内部电路:
IC各个脚位的介绍:
1:OCP(原边过电流检测信号输入)
2:VCC(控制端电源输入)
3:GND(控制电路地)
4:FB/OLP(定电压控制信号/过负载保护信
号输入)
5:STARTUP(启动电流输入)
6:NC(预留)
7.8:D(MOS漏极)
内部电路
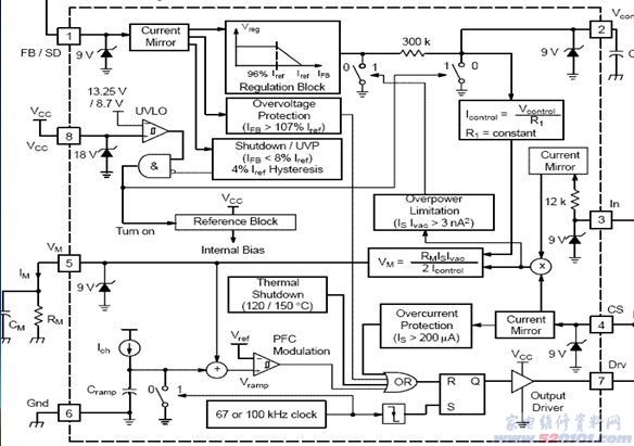
PFC IC:NCP1653
1 :连续导通工作模式
2:很少外围器件
3:开机软启动功能
4:过压保护功能:当PFC输出电压高于正常输出电压107%时保护
5:欠压保护功能,当输出电压低于正常输出电压的8%时保护或停机
6:可以由设计者设定过流保护点
7:可以由设计者设定过功率限制点
IC各个脚位的介绍:
1:FB(反馈/关断 )
2:Vcontrol控制电压/软启动
3:IN(输入电压检测 )
4:CS(过功率检测)
5:Vm(乘法器电压 )
6:GND(控制电路地)
7:DRV(驱动脚)
8:VCC(控制端电源输入)

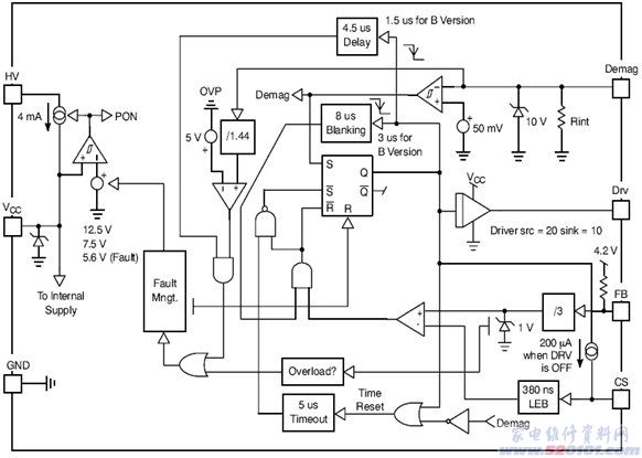
伴音,主板供电 IC:NCP1377
1:准谐振工作模式;
2:过压锁定保护;
3:短路保护,自恢复;
4:外部锁定触发;
5:带有可调整跳周期功能的电流模式;
6:内部1ms软启动;
7:内部温度保护;
8:低电压锁定功能;
9:直接光耦连接;
10:内部最小关断时间;
IC各个脚位的介绍:
1:Demag(去磁检测 )
2:FB(光耦反馈信号 )
3:CS(过电流检测输入 )
4:GND(控制电路地)
5:DRV(驱动脚)
6:VCC(控制端电源输入)
7:NC(预留)
8:HV(高压启动)

背光供电 IC:NCP1395
1:工作频率范围从50KHz 到1MHz;
2:可选最小工作频率(3%精度);
3:可调死区时间从150纳秒到1微秒;
4:可调整的软启动功能;
5:输入欠压保护功能(PFC 电压输入或别的输入电压);
6:可提供锁死功能,特别对过温或过压等不可接受的失效;
7:基于时间上可延迟的可自动重起功能,(每次重起之间有时间间隔,以减小功耗);
8:可实现始能功能(开关机ON/OFF);
9:运算跨导放大器适合多种反馈环应用;
10:该芯片供电电压可达20伏;
11:低启动电流(最大300微安);
12:共发射极连接(光耦);
13:内部温度保护;
14:可编辑的跳周期功能很容易实现空载和低待机功耗;
IC各个脚位的介绍:
1:Fmin(最小工作频率 )
2:Fmax(最高工作频率 )
3:DT(死区时间 )
4:Css(软启动)
5: FB(光耦反馈信号 )
6:Ctime(失效时间间隔)
7:BO(欠压保护端)
8:Agnd(芯片的模拟地 )
9:Pgnd(芯片的电源地)
10:A(下管驱动信号 )
11:B(上管驱动信号 )
12:VCC(控制端电源输入)
13:Fast Fault(快失效检测)
14:Slow Fault (慢失效检测 )
15:Out(运算跨导放大器输出)
16:NINV(运算跨导放大器输入端)