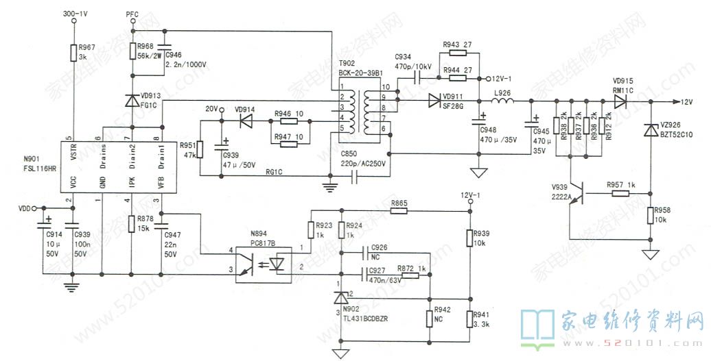
接修一台LED48K20JD型液晶彩电,故障表现为热机后自动关机。上电测量主板上的12V电压,发现开机时稳定,工作一段时间后12V电压明显波动,当12V降至约10V时自动关机。检查电源组件(板号RSAG7.820.5482),怀疑12V输出滤波电容C948、C945热稳定性差,将其替换后试机,故障依旧。检查FSL116HR(N901)③脚外接光耦N894,三端精密稳压器N902及取样电阻R939、R941,如图1所示,未发现异常,但发现N901②脚(VCC 16V)电压波动,于是转向检查该脚外接电容C914、C939,发现C914已漏电,将其换新后试机,故障排除。
			版权声明:本文为转载文章,版权归原作者所有,欢迎分享本文,转载请保留出处!
			
		
		
		
		
		
		
	 
								