康佳LC24FS66C液晶电视二次不开机的故障维修

2022-05-23 18:18:07  阅读 922 次 评论 0 条
摘要:

接修一台康佳LC24FS66C液晶彩电,故障表现为上电后待机红灯亮,并且在接通电源开关瞬间屏闪亮一下后黑屏;按遥控或键控开机,无反应。该机采用电源与背光二合一板,板号为KIP+048U02C-01(340

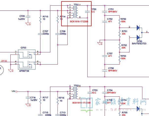
      接修一台康佳LC24FS66C液晶彩电,故障表现为上电后待机红灯亮,并且在接通电源开关瞬间屏闪亮一下后黑屏;按遥控或键控开机,无反应。该机采用电源与背光二合一板,板号为KIP+048U02C-01(34006621板)图纸。该板只输出一组12V电压供给主板。待机红灯亮,基本说明开关电源正常,故障原因可能是高压电路过压或者过流保护,重点检查背光高压电路。拔下灯管插头,测量高压变压器高压绕组的直流电阻,T701为569Ω。T701与T703型号相同,其阻值应相近,因此怀疑T701的高压绕组匝间短路。因无变压器可换,网购同型号二合一板换上试机,故障排除。

      测量新购板上两只高压变压器的高压绕组直流电阻均为571Ω。

      维修小结:对比法可以测量对称电路,对应阻值应相等。同理也适合测量地址总线数据总线对地电阻,相同属性的引脚对地阻值应相差不大,不失为一种检修的好方法。

康佳LC24FS66C液晶电视二次不开机的故障维修 第1张

版权声明:本文为转载文章,版权归原作者所有,欢迎分享本文,转载请保留出处!