长虹49Q1S液晶电视开机三无的故障维修

2022-03-17 18:31:53  阅读 800 次 评论 0 条
摘要:

接修一台长虹49Q1S液晶电视(ZLM50H-iS机芯),故障表现为三无,此机采用HSM40D-4MA 135型电源。上电测电源板12.3V输出电压为oV,断电后检查开关变压器次级无明显短路。上电, 测P

       接修一台长虹49Q1S液晶电视(ZLM50H-iS机芯),故障表现为三无,此机采用HSM40D-4MA 135型电源。上电测电源板12.3V输出电压为oV,断电后检查开关变压器次级无明显短路。上电, 测PWM控制芯片NCP1271A⑥脚(供电端)电压在8V~16V之间波动,明显不正常,怀疑该供电电压是被交流掉电保护电路拉低,但人为解除交流掉电保护后故障依旧。

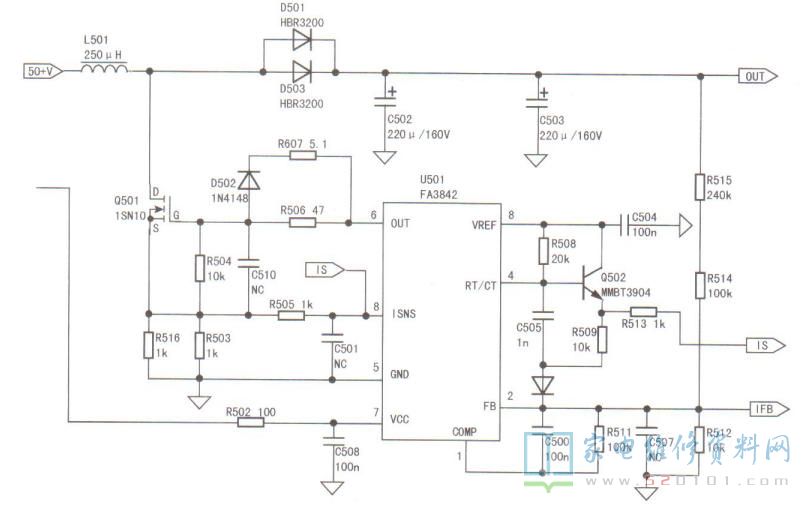
      检查NCP1271A外围元件,未发现问题。该开关电源输出两路电压: 一路由D301整流输出12.3V,为主板供电;另一路由D302、D303整流供给由L501、Q501、FA3842 (U501) 组成的升压电路,如图所示。

长虹49Q1S液晶电视开机三无的故障维修 第1张

版权声明:本文为转载文章,版权归原作者所有,欢迎分享本文,转载请保留出处!