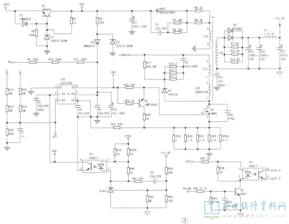
接修一台长虹40Q1N液晶电视,故障表现为有时灰屏,有时不开机。该机采用长虹ZLM50HIS机芯,主芯片为MT5327,电源板型号为MPM50S-1M2。根据故障现象分析,怀疑故障原因为电源提供的12V电压异常,因为12V既供给主板信号处理电路供电,还供给TCON电路。当TCON电路供电不足便会出现灰屏,主板控制系统供电异常便会出现不开机、自动停机等故障。上电,测得电源板输出的12V电压仅7.1V,检查12V电源电路,如图所示。经查,12V稳压电路中,电阻R45阻值增大,换新R45后试机,故障排除。提示:R45阻值增大,导致TL431控制端R 极电压上升,反馈增强,从而引起电源输出电压下降。
版权声明:本文为转载文章,版权归原作者所有,欢迎分享本文,转载请保留出处!
