厦华XT-2970W彩电开机约5分钟后图像即出现枕形失真,而伴音正常

2007-06-03 19:38:56  阅读 436 次 评论 0 条
摘要:

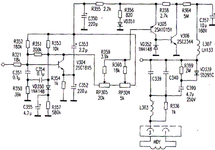
受地磁场的影响,电视机等幅锯齿波扫描电流在显像管四周及中心位置扫描距离是不等的,即会产生枕形失真现象。其行扫描失真称作东西枕形失真,场扫描失真称之为南北枕形失真。因此需要附加电路进行东西枕形校正,即行扫描在地磁作用

    受地磁场的影响,电视机等幅锯齿波扫描电流在显像管四周及中心位置扫描距离是不等的,即会产生枕形失真现象。其行扫描失真称作东西枕形失真,场扫描失真称之为南北枕形失真。因此需要附加电路进行东西枕形校正,即行扫描在地磁作用下,在每场起始和结束部分的扫描距离比在场中心部分时扫描距离长。解决的有效办法可以通过场频抛物波信号去调制行扫描的锯齿波电流,压缩场扫描起始和结束部分时的行扫描锯齿披电流的振荡幅度,使行扫描在屏幕上各部分保持等幅,从而达到对枕形校正的目的。厦华XT-2970W彩电开机约5分钟后图像即出现枕形失真,而伴音正常 第1张

    该机枕校电路如附图所示。场锯齿波信号送至V304b极,从其c极输出场频抛物波信号,该抛物波信号经V305、V306放大后从V 306 c 极输出,经R364、L307耦台及C357滤波后送至 VD339,将行扫描锯齿波电流进行调制。电路中RP305可以改变 V 304 c 极输出的抛物波幅度,从而可以控制枕形校正量;而凋节RP304,可以改变V 304 c 极输出抛物渡的直流输出电平来调整行幅大小。

    根据这一检修思路,首先对其信号控制流程检查相关元件及电平变化值。当查至RP304可变电阻时,发现电阻值变化异常,取下测量已损坏。更换RP304后,通电调整RP304,枕形失真故障排除。   

版权声明:本文为转载文章,版权归原作者所有,欢迎分享本文,转载请保留出处!