日立VT-M757E放像时开始1分钟内有正常声音,随后声音严重失真,并迅速变为完全无声

2007-06-19 00:22:38  阅读 496 次 评论 0 条
摘要:

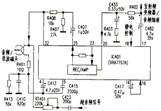
由故障现象分析,故障应在录放音频电路。试在放像状态下,从音频录放处理集成块IC401(XRA7767A)7、8、9脚注入感应信号,扬声器内均有“嗡嗡”交流声。说明IC401的音频信号处理及以后的音频输入端均工作正常,

故障现象分析,故障应在录放音频电路。试在放像状态下,从音频录放处理集成块IC401(XRA 7767A )7、8、9脚注入感应信号,扬声器内均有“嗡嗡”交流声。说明IC401的音频信日立VT-M757E放像时开始1分钟内有正常声音,随后声音严重失真,并迅速变为完全无声 第1张号处理及以后的音频输入端均工作正常,故障应在音频磁头至IC401的音频输入端之间的电路或超音频信号发生器。为了确定故障范围,试在放像状态下,用改锥碰触磁头信号(指音频磁头)输出端,结果扬声中仍无声,说明故障在前者。顺藤摸瓜,终于查出是IC4014脚外接音频信号输入电容C413(47µF/35V)严重漏电。更换C413后故障消失。

版权声明:本文为转载文章,版权归原作者所有,欢迎分享本文,转载请保留出处!