夏新LE22A液晶电视DC-DC电路原理分析与维修

2021-12-07 17:55:00  阅读 784 次 评论 0 条
摘要:

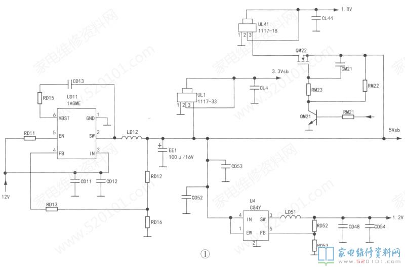
夏新LE22A型液晶电视采用三合一板,其DC-DC电路输出5Vsb、33Vsb、1.8V及1.2V电压,实绘电路如图1所示。 一、电路原理分析 1、5Vsb待机电压的形

   夏新LE22A型液晶电视采用三合一板,其DC-DC电路输出5Vsb、33Vsb、1.8V及1.2V电压,实绘电路如图1所示。

夏新LE22A液晶电视DC-DC电路原理分析与维修 第1张

一、电路原理分析

1、5Vsb待机电压的形成通电后,开关电源输出12V电压,一路加到UD11(丝印号:IAGME)③脚,另一路通过电阻RD11加到⑤脚(使能端),UD11工作,在储能电感LD13的左端产生幅度约12Vp-p脉冲电压,经UD11内部续流二极管整流、EE1滤波,产生5Vsb待机电压。UD11④脚是反馈端,外接取样电阻RD12、RD16,改变RD12.RD16的阻值就会改变输出电压。

     UD11引脚功能:①脚为接地端,②脚为开关输出端,③脚为供电端,④脚为反馈电压输入端,⑤脚为使能信号输入端(高电平启动,低电平关闭),⑥脚为自举端。

2、3.3Vsb电压的形成5Vsb待机电压从UL1(1117-33)③脚输入,从UL1②脚输出3.3Vsb待机电压。CL4为滤波电容。

3、1.8V电压形成二次开机后,主芯片输出3V高电平,三极管QM21饱和导通,P沟道场效应管QM22的栅极电压约为0V,QM22导通,漏极输出5V电压,此时UL41(1117-18)③脚得到5V供电,其②脚输出1.8V电压,供给主芯片内部的DDR。

4、1.2V电压形成通电后,5Vsb待机电压加到U4(丝印号:CG4Y)④脚和①脚,U4工作,在③脚上产生幅度约为5Vp-p的波形,经U4内部的续流二极管整流、电容CD48.CD54滤波,产生1.2V直流电压,供CPU内核使用。U4⑤脚为反馈端,改变取样电阻10152、RD53的阻值可改变输出电压。U4引脚功能:①脚为使能信号输入端(高电平启动,低电平关闭),②脚为接地端,③脚为开/关输出端,④脚为供电端,⑤脚为反馈电压输入XLD端。


二、故障检修实例

实例1:一台夏新LE22A型液晶电视,三无。

分析检修:上电,测得开关电源输出的12V、24V电压正常,说明故障与开关电源无关,重点检查DC-DC电路,发现5Vsb电压为0V。测UD11③脚电压为12V,正常;⑤脚开启电压也正常。断UD11外围元件也正常,判断UD11不良°将UD11换新后试机,故障排除。小结:在本例故障中,因5Vsb待机电压为0V,则3.3Vsb待机电压也为0V,故出现电源指示灯不亮的三无故障。

实例2:一台夏新LE22A型液晶电视,通电后红灯亮,二次开机无反应。

分析检修:上电,测得开关电源输出的12V、24V电压均正常。转向测5Vsb、3.3Vsb 1.2V电压正常,但1.8V电压始终为0V,测UL41③脚供电为0V,QM22的漏极电压为0V,源极电压为5V,栅极电压为3.4V,说明QM22没有导通,测QM21的基极电压为0V,电阻RM21的右端电压2.8V,说明CPU已输出高电平,怀疑QM21的发射结击穿,更换QM21后试机,故障排除。

版权声明:本文为转载文章,版权归原作者所有,欢迎分享本文,转载请保留出处!