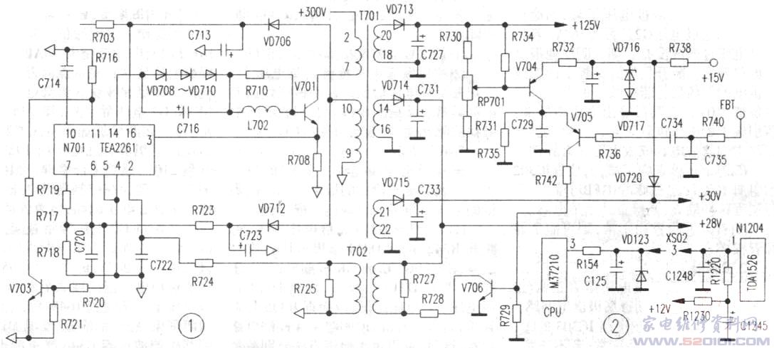
该机采用的电源为他激式开关电源,稳压控制由TEA2261完成,在熊猫早期的TDA单片机中应用广泛,如熊猫2528A、2518A、2928、2506A等,相关电路见图1。
市电经整流滤波后产生约+300V的直流电压,经开关变压器T701②-⑦绕组加至开关管V701 c极;同时经启动电阻R703加至TEA2261电源端16脚,TEA2261开始振荡。在待机状态时,其⑩、11脚外接阻容元件决定其振频率。T701⑩脚产生的脉冲电压一路由VD712整流、C723滤波后产生的电压作为取样电压,由R723和R718分压后输入TEA2261的取样电压输入端⑥脚,其输出电压约100V,低于正常收看时的电压。因元件参数的差异,采用该电源的熊猫牌各型机的待机电压不尽相同,通常在90V~110V(初学者切不可以某一机型的待机电压作为标准来判断待机电压的正常与否)。另一路由VD706整流、c713滤波后送往TEA2261 16脚,为TEA2261供电。因启动电阻R703阻值为24k,其提供的电流不足以长时间维持TEA2261的正常工作。在收看状态时,行扫描电路工作,由FBT反馈的行逆程脉冲经R740、C735组成的积分电路后,在C735上形成2Vp—p值的锯齿波,经C734耦合至V705 b极。其稳压过程如下:当输出电压下降,V704导通程度增加时,脉冲整形放大管V705的导通程度也相应增加,V705 c极输出的脉冲宽度增加,进一步使V706 c极输出的脉冲宽度也相应增加,经T702耦合至TEA2261②脚的外触发脉冲宽度也相应增加,最终导致开关管的导通时间延长,输出电压升高。当输出电压下降时,控制过程和上述相反。因此,从该机的稳压控制过程可看出:在收看状态的稳压控制是由V704、V705、V706组成的脉宽控制电路来完成;在待机状态时的输出电压是由TEA2261⑥脚电压(由R723和R718分压)决定的。
【例1】开机呈三无。
据用户介绍,该机一直使用正常,因拆迁搬家后便无光无声。初步检查发现T701磁芯碎裂,开关管击穿,限流电阻R702(4.7Ω/10W)开路,保险丝完好,其他元件未发现损坏。估计是用户搬家过程中振动过大造成T701磁芯碎裂,进而造成开关管过流击穿,限流电阻R702也因过流而烧断开路。更换上述元件后,测待机时电压约90V,但在收看时电压却降至80V左右,在屏幕中间出现宽约20cm如同凉枕的垂直亮带。造成输出电压下降通常有以下两方面的原因:(1)电源自身故障;(2)负载有交流短路的现象。经查负载正常,由前面的分析可知,该机在收看状态的稳压控制是由V704、V705、V706来完成的。检查该部分V704 e极电压在1V左右,正常应为5V左右。该电压是由行逆程脉冲整流滤波后的电压经R738限流及VD716、VD717稳压后,在C728正端形成约5.6V的直流电压,经R732为V704 e极供电。经查R732阻值已由10Ω增至80k左右,将其更换后该机恢复正常。该机因R732阻值增大,导致V704截止,脉宽控制电路不工作,从而出现上述故障现象。
【例2】图像正常,伴音不能调小,即使按下静音键,音量也较大,随后音量还会有所增加。
因音量不能调小,重点对伴音控制部分进行检查,见图2。CPU③脚输出音量控制电压,经接插件XS02③脚加到音量控制音效处理集成块N1204(TDA1526)①脚。本着先简后繁的原则,首先逐一检查代换CPU③脚至N1204①脚间的元件,无效;更换TDA1526后故障依旧。正准备更换CPU时,突然发现图像扩大,难道电源有故障?果然,测行电压已由正常的+125V上升到+135V左右,明显偏高。在对取样放大部分检查时,发现取样电阻已由正常的71.5k上升至80k左右,将其更换后故障排除。
熊猫该系列机电源取样电阻的增大是一个通病。以前榆修的都是该电阻的阻值由71.5k升至90k左右,导致电源输出的主电压升至+150V左右,机器出现保护性关机,而阻值升至80k左右,笔者还是第一次遇到。故障虽然排除了,但还有一问题想请教:虽然开关电源的输出电压有所上升,但供CPU和小信号处理电路的电压都经过二次稳压,都没有发现升高的现象,为什么仅仅表现在音量不能调小呢? 