厦华M号板数字高清彩电主要IC介绍(续图)

2008-03-17 10:36:51  阅读 302 次 评论 0 条
摘要:

6.N351(LA78041 或 TDA8177)7.N802(TA8246AF)8.N201、N202(PI5V330)9.解码板上 U2(AD9885)

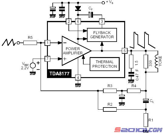
6.N351(LA78041 或 TDA8177)

厦华M号板数字高清彩电主要IC介绍(续图) 第1张


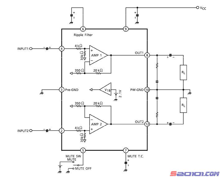
7.N802(TA8246AF)

厦华M号板数字高清彩电主要IC介绍(续图) 第2张

8.N201、N202(PI5V330)

厦华M号板数字高清彩电主要IC介绍(续图) 第3张

9.解码板上 U2(AD9885)
厦华M号板数字高清彩电主要IC介绍(续图) 第4张
版权声明:本文为转载文章,版权归原作者所有,欢迎分享本文,转载请保留出处!