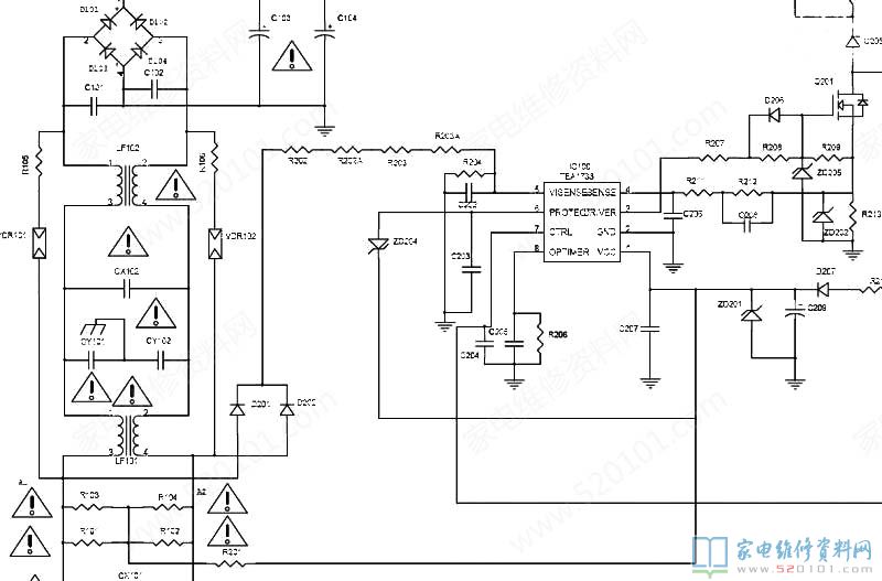
接修一台32寸的创维32E600Y液晶电视,故障表现为通电三无,电源灯也不亮,开机没有5V待机输出,板号是168P-P37EXM-02、168P-P32EXM-04,(5800-P32EXM-0P50),检查电源板大电容有330V,没有5V电压,首先习惯性的先检查IC100(TEA1733P)各脚数据,查到IC100的一脚没有启动电压,顺着这条线路查,R101、R102、R103、R104,这四个电阻应该是1.55M欧/1/2W的,在线测量都变成无穷大了,因为这四电阻是两两并联的,相当与是两个775K的电阻串起来的,为了保证使用寿命,现在用2个820K/2W的电阻替换。通电试机电视机恢复正常。这种故障是这款板的通病,由于电阻功率太小,加之长时间使用,电阻就会发热变质造成开路,以前也修过创维同类故障主板几个,也是这几个启动电阻开路坏掉的。
  
 
  
 
  
 
  
 
			版权声明:本文为转载文章,版权归原作者所有,欢迎分享本文,转载请保留出处!
			
		
		
		
		
		
		
	