一、LK-PL320216A二合一产品及电性能介绍
1、电源尺寸 L:180mm W:110mm H:16mm
2、输入电压范围:100Vac-240Vac
3、输入电流:0-3A
4、输出电压:12V:10.8~13.2 5V:4.75~5.25 5VSB:4.75~5.25
5、输出电流:12V:0.3~1.0A 5V:0.1~2.0A 5VSB:0.02~0.5A
6、电源开待机控制:On:2.5-5V Off:0-0.6V
7、开关机控制电压:On:2.5-5V Off:0-0.6V
8、待机输出电流:小于0.03mA
9、待机功率:小于0.5W
10、输入功率:47-63HZ
11、效率:78%-80%
12、LED输出电压范围:130-135V
13、LED输出电流范围:150-250mA
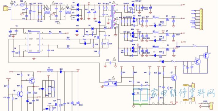
二、LK-PL320216A元件面图
三、LK-PL320216A锡面图
四、电路原理介绍
1、 LK-PL320216A 电源AC输入整流电路
AC220V电压经过保险丝F1,热敏电阻TH1到由FL1,CX1.FL2,CX2等器件组成的两级EMI滤波器,EMI电路用于抑制电网引入的高频干扰和杂讯。然后AC电压经过D1,D2,D3,D4 整流及电容EC2,EC3滤波后得到平滑的310V直流电压。
2、LK-PL320216A 电源主电路(含待机STB)分析
此电路为反激电路,直流高压HV通过R5,R6使IC1得到启动电压而工作,主变压器T1有电流通过,进而辅助绕组感应出电压作为VCC供电,IC输出PWM信号控制Q1工作在开关状态,T1不间断储能和释能,于是在次级绕组感应出高频交流电,经过各部分的二极管得到5V(含5VSB.)12V,24V,48V电压。待机时只有5VSB工作,当5VSB与PSON连接时使Q7导通,相关MOS管Q2、Q3、Q4亦导通使主电压(5V、12V、24V、48V)输出给负载,电路的稳压调整由PC1和U1配合工作完成
3、 LK-PL320216A LED部分电路分析
此电路工作在BOOST模式,由直流48V通过L5升至135V电压。当ON-OFF连接5V时使IC2得到VCC电压而工作,2脚输出脉冲控制Q10工作在开关状态下,Q10导通时电感L5储能,Q10截止时L5产生感应电动势,并和输入电压叠加通过BD5整流EC13,EC14滤波得到LED电压。其中R34.R35.R36.R37用于控制LED电流恒定。
五、故障维修案例
故障1:电源不开机,经检测主电容EC2,EC3端没有直流电压,说明故障点在输入整流部分,检测AC输入端220V正常,测量相关元件时发现保险丝F1已开路,更换F1后开机正常 。
故障2:电源无输出,检测主电容EC2,EC3两端320V正常,进一步检测IC1供电6脚电压为0V,判定IC1没工作而无输出。测量稳压管ZD1时发现其已击穿,更换ZD1后电源输出正常

故障3:主电路输出正常,但LED部分输出电流偏低。LED恒定电流由R34,R35,R36,R37控制,若其有中电阻开路会使电流偏低,仔细观察R37呈虚焊状,补焊R37后输出电流正常。
