海信RSAG7.820.4555型电源板集电源与背光恒流驱动电路于一体,主要用于海信LED32H310、LED32K01Z、LED32K200、LED32K300等32英寸LED电视机中。现对该电路工作原理作简要介绍。下电源电路该电源芯片型号为NCP1271(N801),这是一块定频电流型反激变换式PWM控制器,可提供65kHz和100kHz两种开关频率,待机功耗低至100mW,其引脚功能与实测数据见表1。
另外,因该机功耗低至40W,故电源中未安装PFC(功率因数校正)电路。
1.交流输入抗干扰电路(见图1)
L803、L804是共模电感,C801、C802是共模电容,C803、C804是差模电容,R801~R803是关机泄放电阻,关机时泄放C803、C804中储存的电荷。上述元件组成交流输入抗干扰电路,作用是防止电网干扰影响电视机正常工作,同时也防止电视机产生的干扰信号窜入电网,对电网造成干扰。压敏电阻RV801用来防止市电过高或者雷击烧坏后级电路,RT801是负温度系数热敏电阻,用于限制开机浪涌电流。
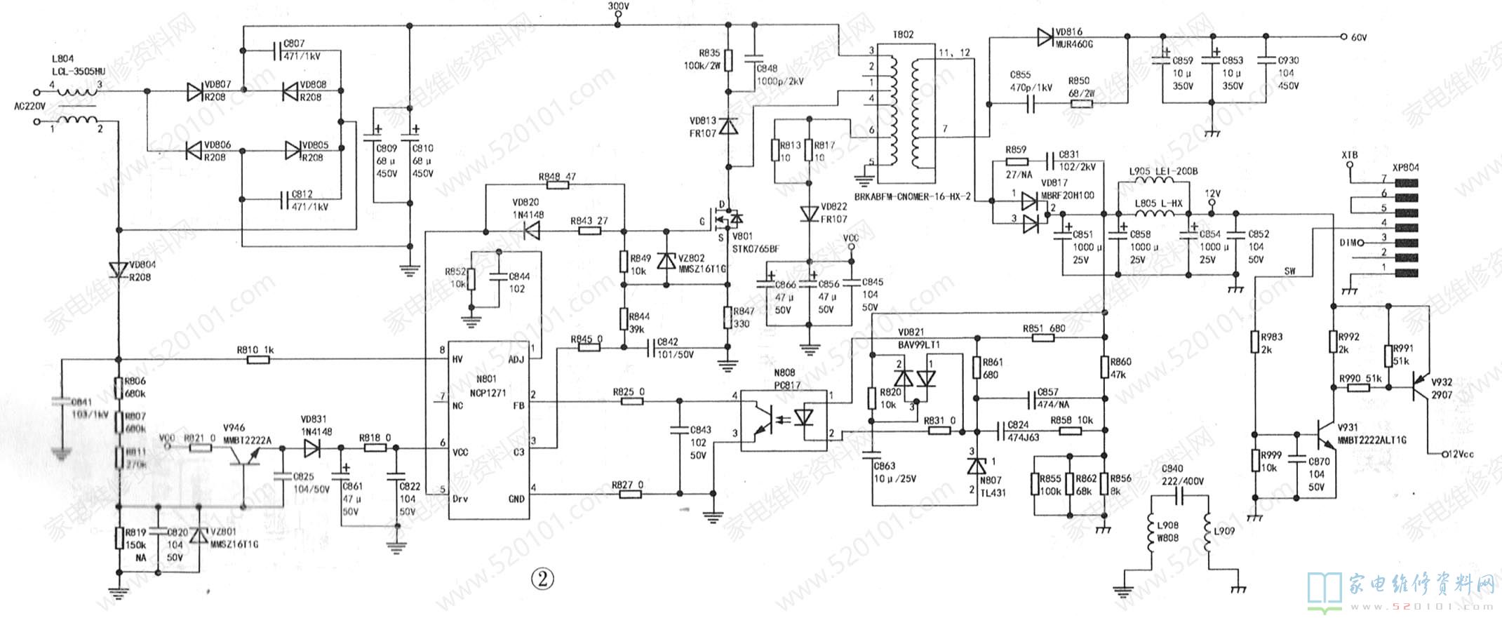
2.主电源电路(见图2)
市电一路经VD805~VD808桥式整流,C809、C810滤波后产生311V电压,通过T802的③-①绕组给开关管V801的漏极供电;另一路经VD804整流、C841滤波后产生177V电压,通过R810供给N801的⑧脚(启动电压),经N801内部恒流源给⑥脚外接电容C861充电。当⑥脚电压高于9.1V时,N801起振,从⑤脚输出驱动信号,通过R848、R843、VD820加到V801的栅极,使V801工作在开关状态。当⑤脚输出正脉冲时,v801导通,电能便以磁能形式存储在T802的③-①绕组中。同时,在T802的⑥-⑤绕组产生的感应电压经R813R817限流,VD822整流,C845、C856、C866滤波后产生15.4V电压,经市电欠压电路控制后供给N801的⑥脚(VCC)。当N801的⑤脚输出负脉冲时,V801截止,其栅极电荷通过R843、VD820放电,存储在T802的磁能泄放,通过互感作用,次级输出两路电压:- -路从T802的⑦脚输出,经过VD816、C859.C853整流滤波输出60V电压,供给恒流驱动电路。另一路从T802的①、②脚输出,经过VD817、C851.C854、C858整流滤波产生12V电压,又分为三路输出:第一路经主板DC-DC电路降压后供给CPU,第二路供给伴音功放芯片,第三路通过V932的e-c极供给背光驱动芯片N901的⑦脚(vcC)。
3.市电欠压保护电路(见图2)
市电经VD804整流、C841滤波,再经R806、R807、R811 降压,C820滤波,VZ801稳压后给V946的b极提供偏置电压,V946的c极接T802的⑥-⑤绕组输出的vcC电压。当市电电压正常时,V946饱和导通,VCC通过V946的c、e极经VD831隔离后给N801的⑥脚提供稳定的14.8V电压,N801正常工作;当市电欠压时,加到V946的b极电压大幅降低,V946截止,N801的⑥脚失电,则N801不工作,T802次级无输出电压。
4.稳压反馈电路(见图2)
当12V输出电压升高时,经过R860、R856分压后加到N808的①脚电压升高,N808的②脚电压降低,N808的①-②脚内的发光二极管发光增强,其③-④脚内阻减小,N801的②脚电压被拉低,在N801内部电路控制下,⑤脚输出的PWM脉冲占空比减小,输出电压下降,以达到稳压的目的。当12V电压下降时,其稳压过程与上述相反。
二、背光电路
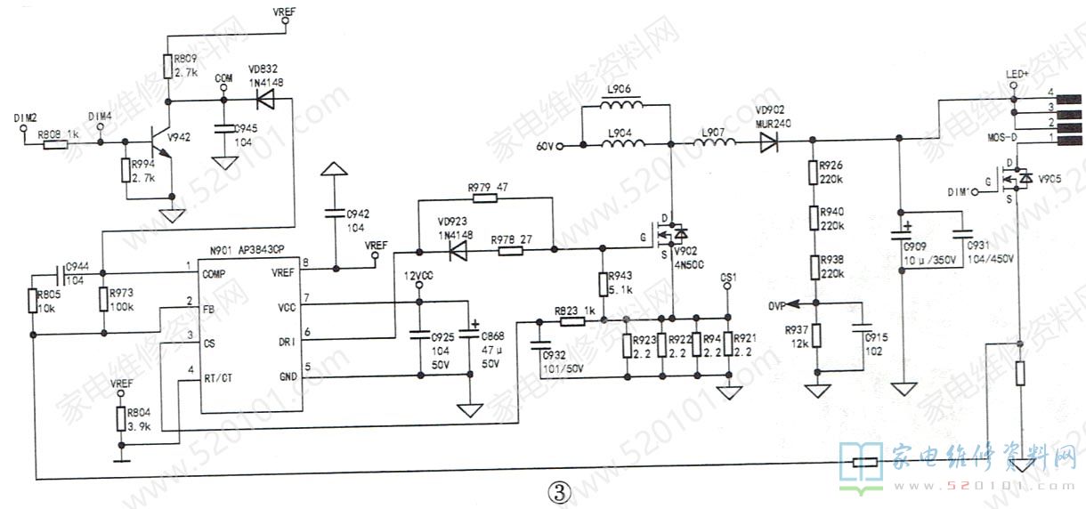
该部分电路主要由LED升压电路、亮度控制电路、恒流控制和灯条保护电路组成,其控制芯片采用AP3843CP(N901)。该芯片的引脚功能与实测值见表2。
1.LED升压电路
该电路主要由N901、L906、L904、V902组成。主板送来的4.2V高电平背光控制信号SW,通过R983和R999分压后加到V931的b极,V931和V932相继导通,12V通过V932的e、c极为N901的⑦脚供电。这时N901⑧脚产生5V基准电压,同时DIM2信号为低电平, V942截止,N901的①脚电压保持为2.4V,芯片工作状态不受影响。只要N901①脚电压不被拉低,②~④脚外围电路正常,⑥脚便输出驱动信号,使V902工作在开关状态。当⑥脚输出正脉冲时,V902导通,在L904和L906上产生左+右-的自感电势;当⑥脚输出负脉冲时,v902截止,L904、L906的自感电势反向,与60V电压叠加后输出145V电压(LED+),为灯条供电。相关电路见图3。
2.亮度控制电路
该控制电路主要由V912、V914、V930、V933、V934、V905组成,如图4所示。
主板送来的DIM(亮度控制)信号先经过V912.V930倒相放大,再经V933、v934射随器放大后产生DIM1信号,送至v905的栅极(DIM1和DIM是同频同相信号,但DIM1幅度大)。只要控制驱动V905的脉冲占空比,就能控制背光亮度。实测该机DIM信号频率高达240Hz,所以人眼是感觉不到闪烁的。
3.恒流控制电路
该电路如图5所示,如果流过V905的DS极电流增大,则R934和R935两端压降升高,即N901的反馈端②脚电压升高,在N901内部电路作用下,与其内部基准电压比较,⑥脚输出的驱动脉冲占空比降低,V902导通时间减少,L904、L906储存的能量减少,灯条供电电压下降,流过灯条的电流也会减少,从而使流过灯条的电流保持恒定。4.灯条保护电路本机灯条保护电路有三种,分别是过压保护、过流保护、灯条开路保护。
(1)过压保护
该电路由R926、R940、R938 R937 V917、V945、v943和N901的①脚组成,如图6所示。若LED+电压升高,则通过R926、R940、R938、R937分压后的电压升高,当该电压达到5.6V时,V917导通,V945、V943相继导通,N901的①脚电压被拉低。由于VD832作用,钳位在0.7V,N901停止振荡。
(2)过流保护
该电路主要由V902.R921 ~R924、R823和N901的③脚组成,如图7所示。若流过V902的D.S极电流过大,R921~R924两端的压降增大,即N901的③脚电压增大,当该脚电压超过1V时,N901停止振荡,进入过流保护状态。
(3)灯条开路保护
该电路由VD834、V937、VZ901、V935组成,如图8所示。在灯条正常工作时,MOS-D端电压为4.6V,VD834不导通,V937截止,DIM4为低电平,V942不导通,对N901的①脚电压无影响。当灯条开路时,MOS-D该点电压为oV,VD834导通,V937的e极电压为稳定的3.9V,此时V937导通,DIM4为高电平,V942、VD932导通,N901的①脚电压被拉低到0.7V,N901停止振荡。V935.R939 R927、C946、C947、VD833.R942组成延时电路。开机瞬间,DIM3先通过R927对C946、C947充电,在电容未充满电之前,V935导通,把V937的e极电压短路到地,V937截止;当两电容充满电后, V935截止,V937、VD834恢复正常工作。设计延时电路的目的是为了防止开机瞬间,在灯条供电还未完全建立时,因MOS-D端电压过低引起V937导通而误保护。
三、检修实例
例1:一台海信LED32K300型液晶彩电,三无。分析检修:拆机检查,发现12V与60V输出均为0V,测VD816.VD817未击穿,4A保险丝烧断,说明电源初级有短路故障。经查,发现开关管V801击穿,并连带损坏灌流电路和过流检测电阻,更换N801、R843、VD820.V801 R847后,故障排除。
例2:一台海信LED32K01Z型液晶彩电,开机后屏亮一下黑屏。分析检修:通电开机,测得LED+电压由176V回落到60V左右,背光亮一下就灭。测得MOS-D .端电压在开机瞬间为2.1V,而正常为4.6V,怀疑灯条开路。为了验证,拔下LED灯条供电插座,用LED测试仪测试灯条,测试仪显示电压高于正常工作电压(145V),说明灯条内部确实有阻值变大现象,更换灯条后故障排除。提示:若灯条上部分灯珠损坏,最好更换灯条,这样用得长久。若只是更换灯珠,由于灯珠厂家不一样,加上质量优劣不同,其他未换的灯珠也易老化,换上的灯珠和原灯珠都易出问题。
