海信LED50EC590UN液晶电视开机三无指示灯不亮

2022-11-10 19:54:06  阅读 1052 次 评论 0 条
摘要:

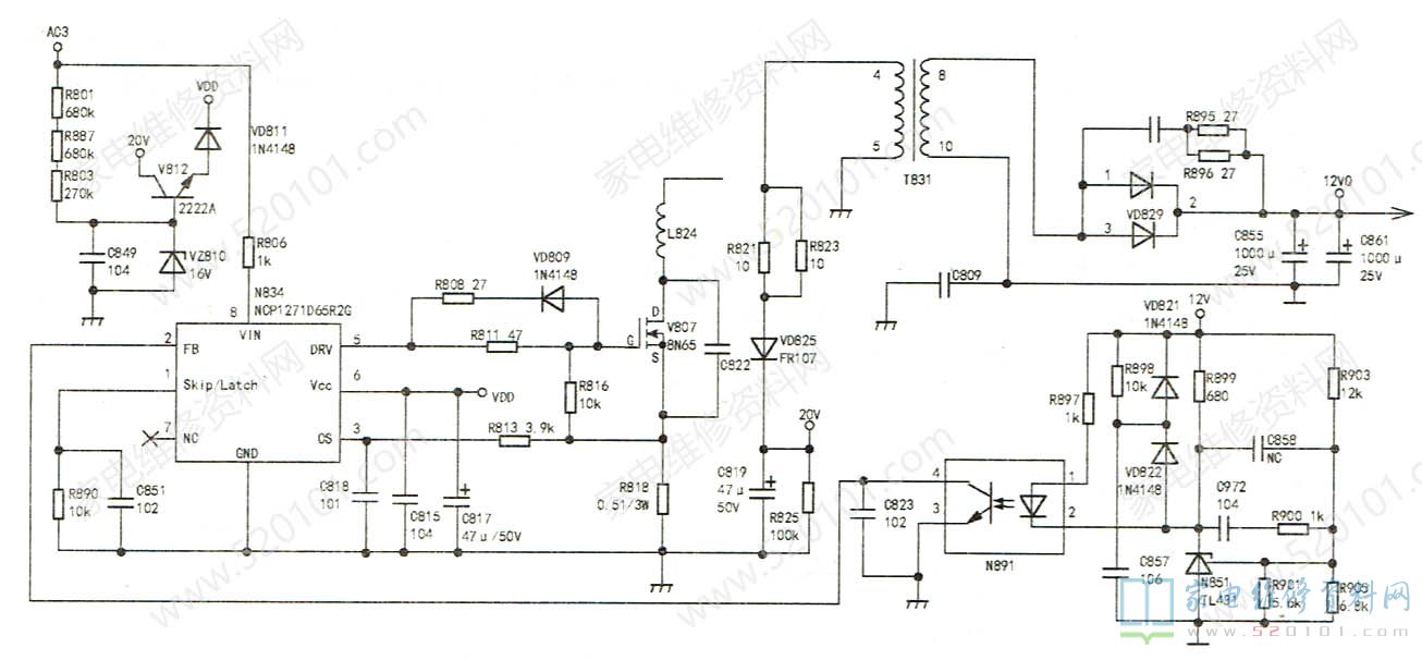
接修一台海信LED50EC590UN液晶电视,故障现象是三无指示灯不亮。该机采用RSAG7.820.5687电源板,此种型号的电源板在多个机型的机器,上使用,通病是机器工作过程中突然“三无”,查12V整流

       接修一台海信LED50EC590UN液晶电视,故障现象是三无指示灯不亮。该机采用RSAG7.820.5687电源板,此种型号的电源板在多个机型的机器,上使用,通病是机器工作过程中突然“三无”,查12V整流二极管VD829短路、电源初级20V供电电路中的R821 R823、V812、VZ810一并损坏,其故障根源是12V取样电路中的光耦N891不良所致,应全部更换,如下图1所示。

海信LED50EC590UN液晶电视开机三无指示灯不亮 第1张

版权声明:本文为转载文章,版权归原作者所有,欢迎分享本文,转载请保留出处!