海信TLM26V68X液晶电视指示灯不亮不开机的维修

2022-10-29 17:27:54  阅读 1260 次 评论 0 条
摘要:

接修一台海信TLM26V68X型液晶电视,用户称晚上只听得机内发出“扑”的一声,当时电视机是处于待机状态的。第二天早上开机,无光无声,指示灯也不亮。根据用户描述,应该是机内电源电路出现故障。该机采用IP板

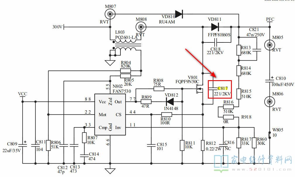
      接修一台海信TLM26V68X型液晶电视,用户称晚上只听得机内发出“扑”的一声,当时电视机是处于待机状态的。第二天早上开机,无光无声,指示灯也不亮。根据用户描述,应该是机内电源电路出现故障。该机采用IP板,型号为:RSAG7.820.1646(图纸)。经测量,保险F801烧断,PFC电路开关管V801(FQPF9N50C)击穿,R812 (0.22Ω/2W )、R808(75Ω)、R809 (47Ω)、R811 (10kΩ)、R810 (100Ω)、VD812(IN4148 )开路,N802( FAN7530 )损坏。上述元件有的已经烧坏,看不清具体阻值参数,笔者是参考电路图确定元件型号和阻值。

海信TLM26V68X液晶电视指示灯不亮不开机的维修 第1张

       由于该机是在待机时损坏上述元件的,是否因某一元件不良引起?经过仔细查找,发现电容C817( 220pF/2kV )发黑,拆下测量,有20kΩ左右不稳定漏电电阻,看来此电容漏电是上述元件损坏的元凶。将上述损坏元件互换新后,通电开机,故障排除。
版权声明:本文为转载文章,版权归原作者所有,欢迎分享本文,转载请保留出处!