海信TLM42V78X3D液晶电视黑屏的故障维修

2022-10-22 19:22:15  阅读 1114 次 评论 0 条
摘要:

接修一台海信TLM42V78X3D型液晶彩电,开机后有声音,无图像。据机主反映,故障几个月前就出现过,但反复几次开机后,可以恢复正常。通电试机,红灯亮,随即红灯、蓝灯交替闪烁,并出现海信的开机音乐,此时蓝灯

     接修一台海信TLM42V78X3D型液晶彩电,开机后有声音,无图像。据机主反映,故障几个月前就出现过,但反复几次开机后,可以恢复正常。通电试机,红灯亮,随即红灯、蓝灯交替闪烁,并出现海信的开机音乐,此时蓝灯长亮但一直黑屏

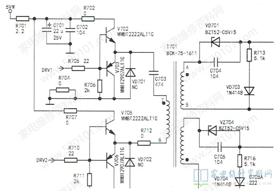
海信TLM42V78X3D液晶电视黑屏的故障维修 第1张

      开盖检查,本机采用电源背光一体板(即 IP板),电源板型号是RSAG7.820.2169。通电检测,发现电源板送往主板的电压皆正常,送往电源一体板的开/待机控制电压和背光开启电压也正常,PFC电压为390V左右,这说明电源、主板皆正常,背光不亮应是背光产生电路的问题。测得背光驱动块OZ9938②脚供电5V ,10脚背光开启电压4.6V,均正常;③脚( TIMER )开机时为低电平,片刻变为2.6V左右;⑤、⑦脚电流检测和过压检测均没有出现异常的保护现象。用示波器检测驱动输出端①、15脚,发现都有驱动激励信号输出,大约3s左右停止。用感应法检测高压逆变器T702、T703的高压端没有任何波形,这说明以V707、V708( 10N60 )组成的输出级没有工作,检查这一级的工作电压以及外围元件均无异常。用示波器检测推动兼隔离变压器T701的次级两绕组.上没有激励信号,但T701的初级绕组有激励信号,这说明激励驱动电路有问题。0Z9938 的①、⑤脚输出的激励信号( 对称的信号),经过由V702、V703及V705、V706组成的半桥转全桥输出,最后推动激励变压器,如图1所示。断电仔细检测,发现V706的b-e结开路,换用8550型贴片三极管后通电试机,故障排除。需要注意的是,用示波器测量电路板上的波形时要分清冷地和热地,对于冷地电路的测量可以直接测量,对于热地端电路的测量(例如开关电源的初级侧),则需要另加变压器进行隔离,以防损坏电路和检测设备。

版权声明:本文为转载文章,版权归原作者所有,欢迎分享本文,转载请保留出处!